Maxim Integrated MAX31730UEVKIT#Temperature Sensor Development Tools MAX31730U Eval Kit
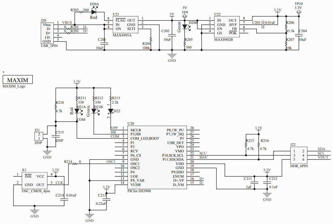
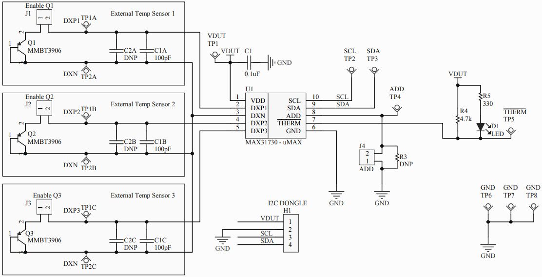
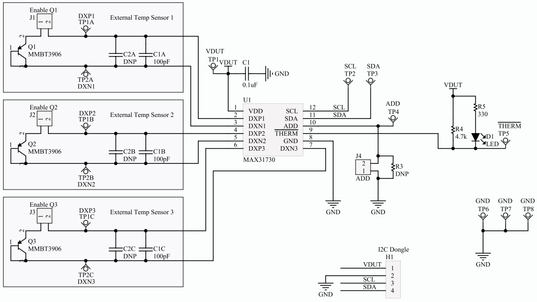
The MAX31730UEVKIT-UEVKIT# is an evaluation kit for the MAX31730 3-Channel Remote Temperature Sensor Communications and Telecom IC. This kit provides a comprehensive platform for evaluating the features and performance of the MAX31730. It includes a MAX31730 evaluation board, a USB-to-I2C interface board, and a USB cable. The evaluation board features three temperature sensors, a 3.3V regulator, and a USB-to-I2C interface. The USB-to-I2C interface board allows for easy connection to a PC for programming and data logging. The kit also includes a comprehensive set of software tools for configuring and monitoring the MAX31730. The MAX31730UEVKIT-UEVKIT# is an ideal solution for evaluating the performance of the MAX31730 in a variety of applications.
- TypeParameter
- Factory Lead Time6 Weeks
- Published2015
- Part StatusActive
- Moisture Sensitivity Level (MSL)1 (Unlimited)
- Utilized IC / PartMAX31730
- Supplied ContentsBoard(s)
- Sensor TypeTemperature
- FeaturesI2C
- REACH SVHCUnknown
- RoHS StatusROHS3 Compliant
| Part Number | Manufacturer | Description | Stock | RFQ |
|---|---|---|---|---|
| Microchip Technology | IC MCU 8BIT 32KB FLASH 28SOIC | 191 | RFQ |


Product
Brand
Articles
Tools
















