Maxim Integrated MAX32620FTHR#MAX32620 DEV EVAL BRD
Description
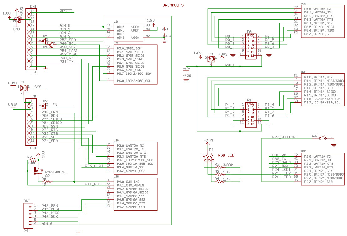
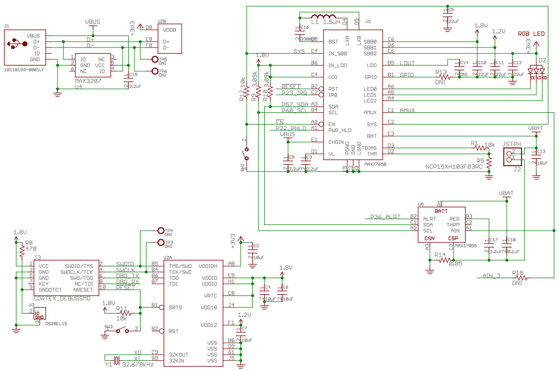
The Maxim Integrated MAX32620FTHR-FTHR# Evaluation Kit is designed for medical and healthcare applications. It is based on the MAX32620 Ultra-Low-Power ARM Cortex-M4 with FPU-Based Microcontroller (MCU). This kit provides a comprehensive platform for evaluating the features and performance of the MAX32620FTHR# MCU. It includes a variety of peripherals, such as a temperature sensor, accelerometer, and a capacitive touch controller. The kit also includes a USB-based debug interface, which allows for easy programming and debugging of the MCU. The kit is ideal for developing medical and healthcare applications that require low power consumption and high performance.
Specifications
Maxim Integrated technical specifications, attributes, parameters and parts with similar specifications to Maxim Integrated .
- TypeParameter
- Factory Lead Time6 Weeks
- Mounting TypeFixed
- SeriesDARWIN
- Published2015
- Part StatusActive
- Moisture Sensitivity Level (MSL)1 (Unlimited)
- TypeMCU 32-Bit
- Base Part NumberMAX32620
- Core ProcessorARM® Cortex®-M4
- Utilized IC / PartMAX32620, mbed-Enabled Development
- Core ArchitectureARM
- ContentsBoard(s)
- Board TypeEvaluation Platform
- RoHS StatusROHS3 Compliant
0 Similar Products Remaining
Technical Documents
- MAX32620FTHR
- MAX32620 Guide
- MAX32620-21 Datasheet
- Getting Started with Eclipse
- Powering the Next Generation of Smart Devices
- Securing the Next Generation of Smart Devices
- Adding Intelligence to the Next Generation of Smart Devices
- How to Collect Data from an Embedded System for Use in Matlab
- Maxim-Integrated-company-65.pdf
Associated Products
| Part Number | Manufacturer | Description | Stock | RFQ |
|---|---|---|---|---|
| ECS Inc. | Crystals 32.768KHz 6pF | 0 | RFQ |


Product
Brand
Articles
Tools

















