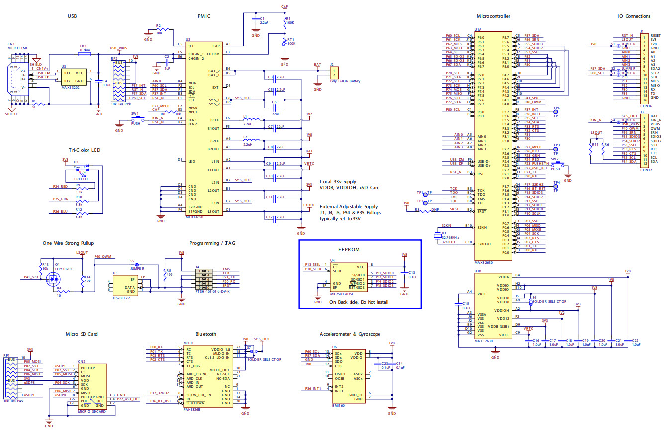
Maxim Integrated MAX32630FTHR#PEGASUS MAX14690/MAX32630 DEV
The Maxim Integrated MAX32630FTHR-FTHR# is an application platform for the MAX32630 ultra-low-power Arm Cortex-M4 with FPU-based microcontroller (MCU). This platform is designed for medical and healthcare applications, providing a powerful and efficient solution for a wide range of applications. It features a 32-bit ARM Cortex-M4F processor with a floating-point unit (FPU) and a wide range of peripherals, including a 12-bit ADC, a 12-bit DAC, a 10-bit PWM, and a 10-bit timer. The platform also includes a range of communication interfaces, including I2C, SPI, UART, and USB. The MAX32630FTHR-FTHR# is designed to be low-power, with a wide operating temperature range and a low-power sleep mode. It is also designed to be secure, with a secure bootloader and secure storage. This platform is ideal for medical and healthcare applications, providing a powerful and efficient solution for a wide range of applications.
- TypeParameter
- Factory Lead Time6 Weeks
- Mounting TypeFixed
- SeriesDARWIN
- Published2016
- Part StatusActive
- Moisture Sensitivity Level (MSL)1 (Unlimited)
- TypeMCU 32-Bit
- Base Part NumberMAX32630
- RAM Size512kB
- Core ProcessorARM® Cortex®-M4F
- Utilized IC / PartMAX14690, MAX32630, mbed-Enabled Development
- Core ArchitectureARM
- ContentsBoard(s), Cable(s)
- Board TypeEvaluation Platform
- PlatformPegasus
- RoHS StatusROHS3 Compliant
- MAX32630FTHR
- MAX32630 - MAX32632 Datasheet
- Powering the Next Generation of Smart Devices
- Securing the Next Generation of Smart Devices
- Adding Intelligence to the Next Generation of Smart Devices
- How to Collect Data from an Embedded System for Use in Matlab
- How to Interface the MAX30003WING ECG AFE With the MAX32630FTHR
- How to Interface the MAX11301WING PIXI 20-Port, Mixed-Signal I/O with the MAX32630FTHR
- Maxim-Integrated-company-65.pdf


Product
Brand
Articles
Tools














