Maxim Integrated MAX32631-EVKIT#MAX32631 EVAL BRD
Description
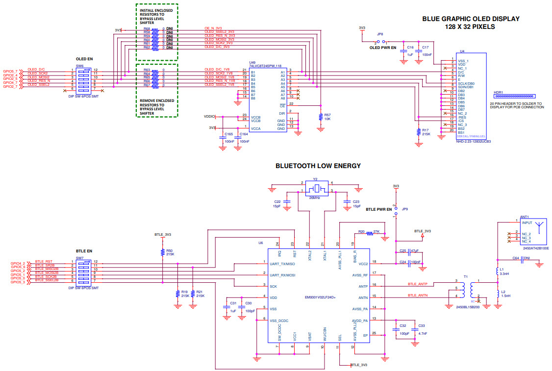
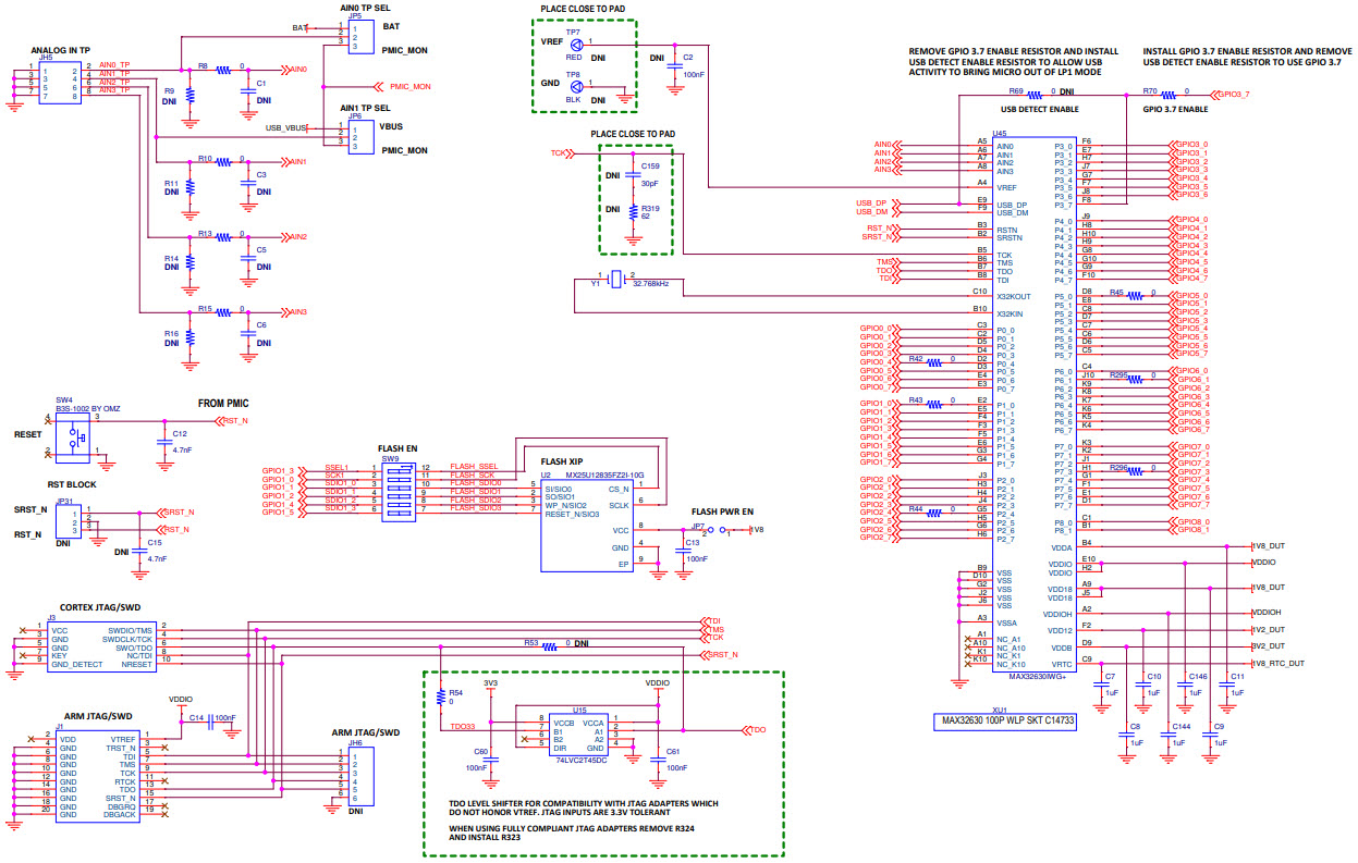
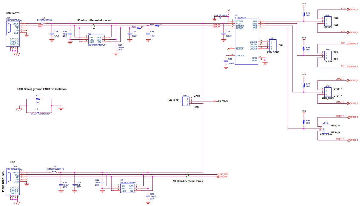
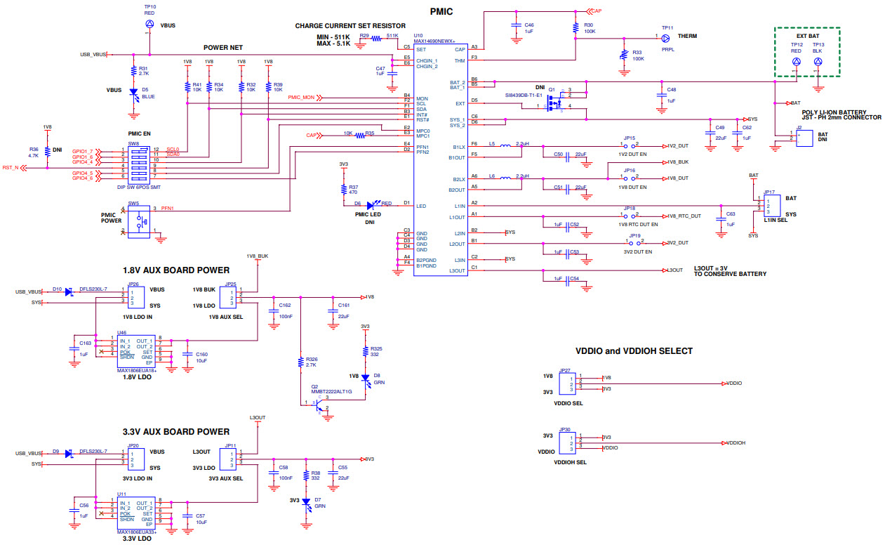
The MAX32631-EVKIT# is an evaluation kit for the MAX32631 Ultra-Low-Power Arm Cortex-M4 with FPU-Based Microcontroller (MCU). This MCU is designed for medical and healthcare applications, and is capable of running at a low power consumption while providing high performance. The kit includes a MAX32631 MCU, a USB-based debug interface, a power supply, and a variety of peripherals. It also includes a range of software tools and example applications to help developers get started quickly. The kit is ideal for prototyping and testing medical and healthcare applications, and can be used to develop a wide range of products.
Specifications
Maxim Integrated technical specifications, attributes, parameters and parts with similar specifications to Maxim Integrated .
- TypeParameter
- Factory Lead Time6 Weeks
- Mounting TypeFixed
- SeriesDARWIN
- Published2016
- Part StatusActive
- Moisture Sensitivity Level (MSL)1 (Unlimited)
- TypeMCU 32-Bit
- Core ProcessorARM® Cortex®-M4F
- Utilized IC / PartMAX32631
- Core ArchitectureARM
- ContentsBoard(s)
- Board TypeEvaluation Platform
- RoHS StatusROHS3 Compliant
0 Similar Products Remaining
Technical Documents
Associated Products
| Part Number | Manufacturer | Description | Stock | RFQ |
|---|---|---|---|---|
| FTDI, Future Technology Devices International Ltd | IC USB SERIAL BASIC UART 16SSOP | 12 | RFQ | |
| Abracon LLC | CRYSTAL 32.7680KHZ 6PF SMD | 36300 | RFQ | |
| Nexperia USA Inc. | IC TRNSLTR BIDIRECTIONAL 8VSSOP | 2951 | BUY |


Product
Brand
Articles
Tools



























