Maxim Integrated MAX5995BEVKIT#EVAL MAX5995 EVAL POE INTERFACE
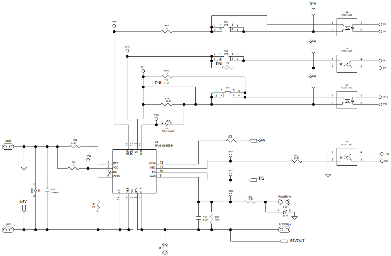
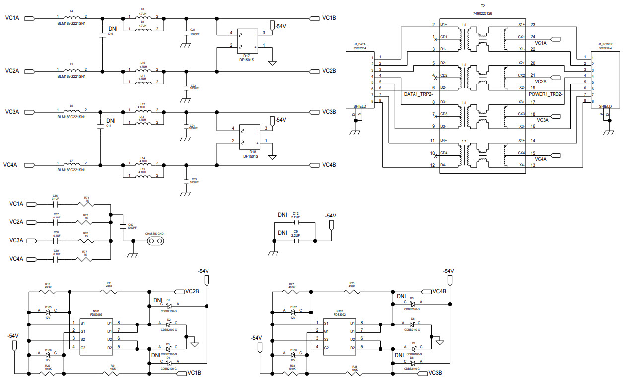
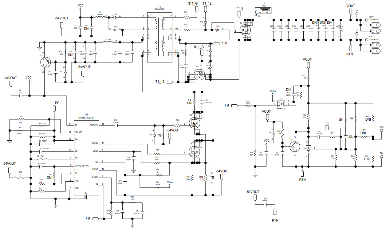
The MAX5995BEVKIT-BEVKIT# is an evaluation kit for the MAX5995C active-clamped, spread-spectrum, current-mode PWM controller. This industrial-grade controller is designed to provide efficient power conversion and improved EMI performance in a wide range of applications. The kit includes a MAX5995C controller, a MAX5995BEVKIT# board, and a USB cable for easy connection to a PC. The board features a wide range of components, including a power supply, a voltage regulator, a current sense resistor, and a power MOSFET. The board also includes a USB-to-serial converter for easy programming and debugging. The MAX5995BEVKIT-BEVKIT# is an ideal solution for evaluating the performance of the MAX5995C controller in a variety of industrial applications.
- TypeParameter
- Factory Lead Time6 Weeks
- Part StatusActive
- Moisture Sensitivity Level (MSL)1 (Unlimited)
- TypePower Management
- FunctionPower over Ethernet (PoE)
- Utilized IC / PartMAX5995B
- Supplied ContentsBoard(s)
- RoHS StatusROHS3 Compliant
| Part Number | Manufacturer | Description | Stock | RFQ |
|---|---|---|---|---|
| ON Semiconductor | OPTOISOLATOR 5KV TRANSISTOR 4SMD | 8971 | RFQ |


Product
Brand
Articles
Tools
















