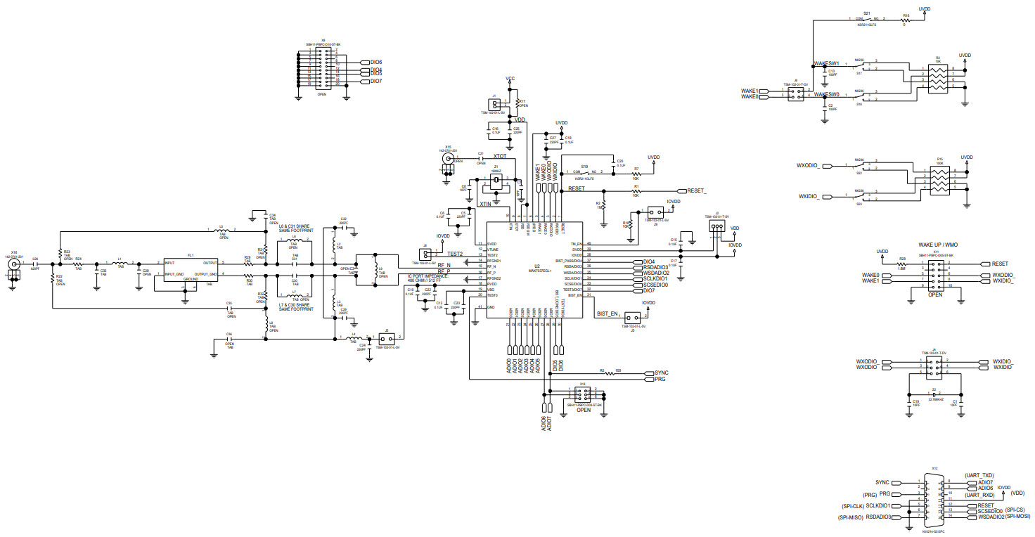
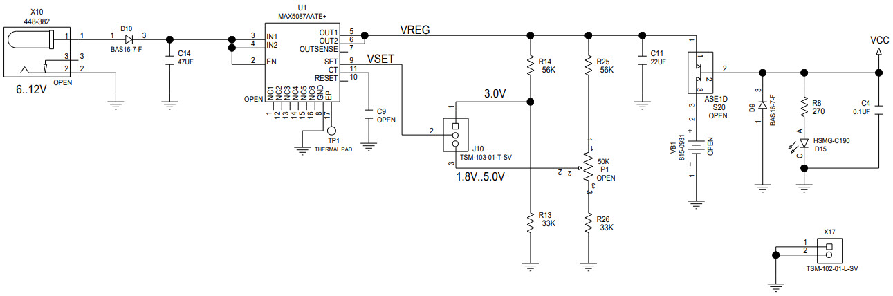
Maxim Integrated MAX7037EVKIT868#MAX7037 EVAL KIT TUNED TO 868MHZ
The MAX7037EVKIT868-EVKIT868# Evaluation Kit from Maxim Integrated is designed to evaluate the MAX7037 868MHz Ultra-Low-Power RF ISM Transceiver, which is ideal for Industrial, Scientific, and Medical (ISM) Band applications. The kit includes a MAX7037 evaluation board, a MAX7037-EVKIT868# evaluation board, and a MAX7037-EVKIT868# evaluation board. The MAX7037 evaluation board features a MAX7037 868MHz Ultra-Low-Power RF ISM Transceiver, a MAX7037-EVKIT868# evaluation board, and a MAX7037-EVKIT868# evaluation board. The MAX7037-EVKIT868# evaluation board includes a MAX7037 868MHz Ultra-Low-Power RF ISM Transceiver, a MAX7037-EVKIT868# evaluation board, and a MAX7037-EVKIT868# evaluation board. The MAX7037-EVKIT868# evaluation board also includes a MAX7037 868MHz Ultra-Low-Power RF ISM Transceiver, a MAX7037-EVKIT868# evaluation board, and a MAX7037-EVKIT868# evaluation board. The kit also includes a MAX7037 868MHz Ultra-Low-Power RF ISM Transceiver, a MAX7037-EVKIT868# evaluation board, and a MAX7037-EVKIT868# evaluation board. The kit also includes a MAX7037 868MHz Ultra-Low-Power RF ISM Transceiver, a MAX7037-EVKIT868# evaluation board, and a MAX7037-EVKIT868# evaluation board. The kit also includes a MAX7037 868MHz
- TypeParameter
- Factory Lead Time6 Weeks
- Part StatusActive
- Moisture Sensitivity Level (MSL)1 (Unlimited)
- TypeTransceiver
- Frequency868MHz
- Supplied ContentsBoard(s)
- RoHS StatusROHS3 Compliant
| Part Number | Manufacturer | Description | Stock | RFQ |
|---|---|---|---|---|
| TXC Corporation | CRYSTAL 32.7680KHZ 12.5PF SMD | 16350 | BUY | |
| Diodes Incorporated | MOSFET 60V N-CH INTELLIFET 60V VDS Mosfet | 83121 | RFQ | |
| APEM Inc. | SWITCH SLIDE SPDT 500MA 12V | 2000 | BUY |


Product
Brand
Articles
Tools









