Microchip AN-H59DB1Isolated DC/DC Converters EVAL BOARD
Description
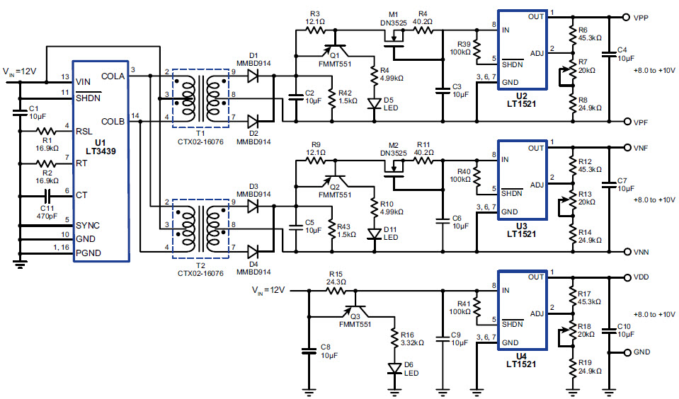
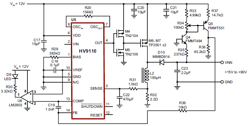
The Microchip Technology AN-H59DB1 Power Supply Demo Board is a versatile communications and telecom solution designed to provide a comprehensive platform for testing and evaluating power supply designs. This board features a wide range of components, including a high-efficiency DC/DC converter, a low-noise linear regulator, and a high-speed switching regulator. It also includes a variety of connectors and interfaces, such as USB, Ethernet, and RS-232, allowing for easy integration with other systems. The board is designed to be used with a variety of Microchip microcontrollers, making it an ideal solution for prototyping and development of power supply designs.
Associated Products
| Part Number | Manufacturer | Description | Stock | RFQ |
|---|---|---|---|---|
| Microchip Technology | Current Mode PWM Controller 14-Pin SOIC N | 53 | RFQ | |
| Texas Instruments | IC COMPARATOR DIFF DUAL 8SOIC | 3 | BUY | |
| Texas Instruments | Comparator Dual ±18V/36V 8-Pin SOIC T/R | 2500 | RFQ | |
| Texas Instruments | IC DUAL GP DIFF COMPARATR 8-SOIC | 315 | BUY |


Product
Brand
Articles
Tools











