Microchip ENC28J60Ethernet PICTail Plus Daughter Board
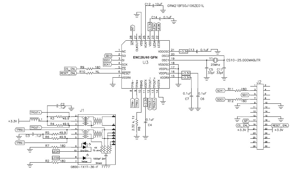
The Microchip Technology ENC28J60-J60, ENC28J60, Ethernet PICtail Plus Daughter Board is a consumer electronics device designed to provide an easy-to-use, low-cost solution for connecting a microcontroller to an Ethernet network. The board features an ENC28J60 Ethernet controller, which is a 10BASE-T/100BASE-TX Ethernet controller with an integrated MAC and PHY. The board also includes a PICtail Plus connector, which allows for easy connection to a variety of Microchip microcontrollers. The board is designed to be used in a variety of consumer electronics applications, such as home automation, security systems, and remote monitoring. The board is also compatible with a variety of development tools, making it easy to get started with Ethernet-enabled projects.


Product
Brand
Articles
Tools









