Microchip Technology KSZ8873MLL-EVALBOARD EVALUATION FOR KSZ8873MLL
Description
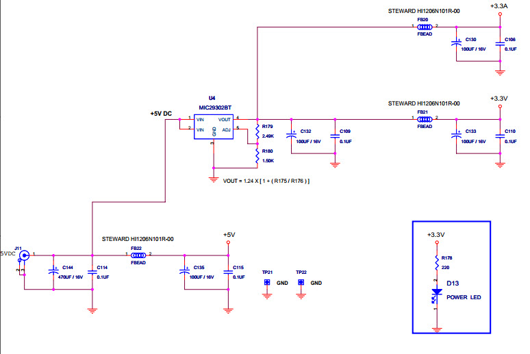
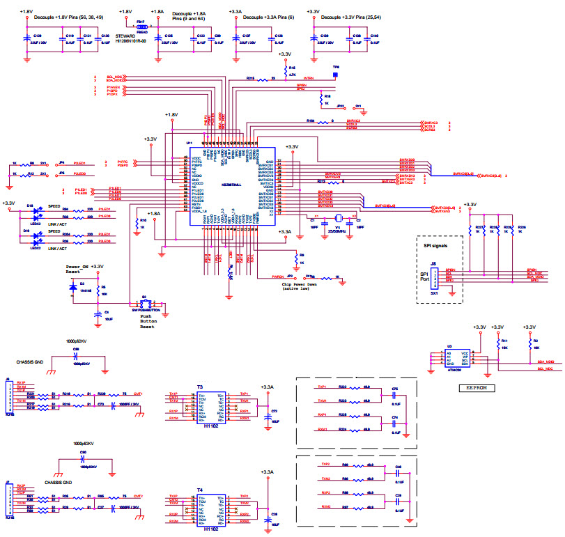
The Microchip Technology KSZ8873MLL-EVAL Evaluation Board is a single 3.3/2.5V supply, integrated 3-port 10/100 managed switch with a consumer electronics control (CEC) interface. It is designed to evaluate the features and performance of the KSZ8873MLL integrated circuit. The board includes a 10/100 Ethernet port, two 10/100 Ethernet ports, and a CEC interface. The board also includes a power supply, a reset switch, and a status LED. The board is designed to be used with a PC or laptop for testing and evaluation of the KSZ8873MLL. The board is also compatible with a variety of development tools, including the MPLAB® X IDE and the MPLAB® ICD 3 In-Circuit Debugger.
Specifications
Microchip Technology technical specifications, attributes, parameters and parts with similar specifications to Microchip Technology .
- TypeParameter
- MountCable
- Package / Case100
- PackagingBulk
- Published2009
- Part StatusActive
- Moisture Sensitivity Level (MSL)1 (Unlimited)
- TypeInterface
- Max Operating Temperature70°C
- Min Operating Temperature0°C
- Base Part NumberKSZ8873
- FunctionEthernet Controller (PHY and MAC)
- Utilized IC / PartKSZ8873MLL
- Supplied ContentsBoard(s)
- Evaluation KitYes
- EmbeddedNo
- REACH SVHCNo SVHC
- RoHS StatusROHS3 Compliant
- Lead FreeLead Free
0 Similar Products Remaining
Technical Documents
Associated Products
| Part Number | Manufacturer | Description | Stock | RFQ |
|---|---|---|---|---|
| Microchip | 3.0A LDO ADJ. SHUTDOWN | 0 | RFQ | |
| Microchip Technology | IC REG LINEAR POS ADJ 3A TO220-5 | 395 | RFQ | |
| Microchip Technology | IC ETHERNET SWITCH 3PORT 64LQFP | 0 | RFQ |


Product
Brand
Articles
Tools



















