Microchip Technology KSZ8842PMQL-EVALBOARD EVALUATION KSZ8842-PMQL
Description
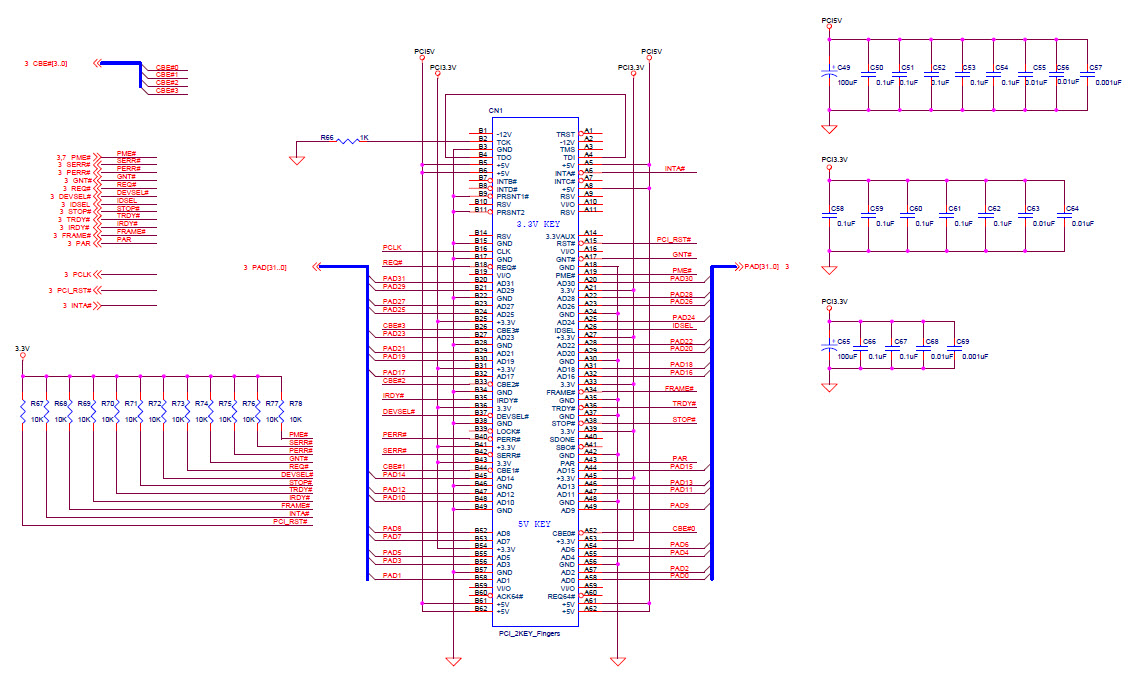
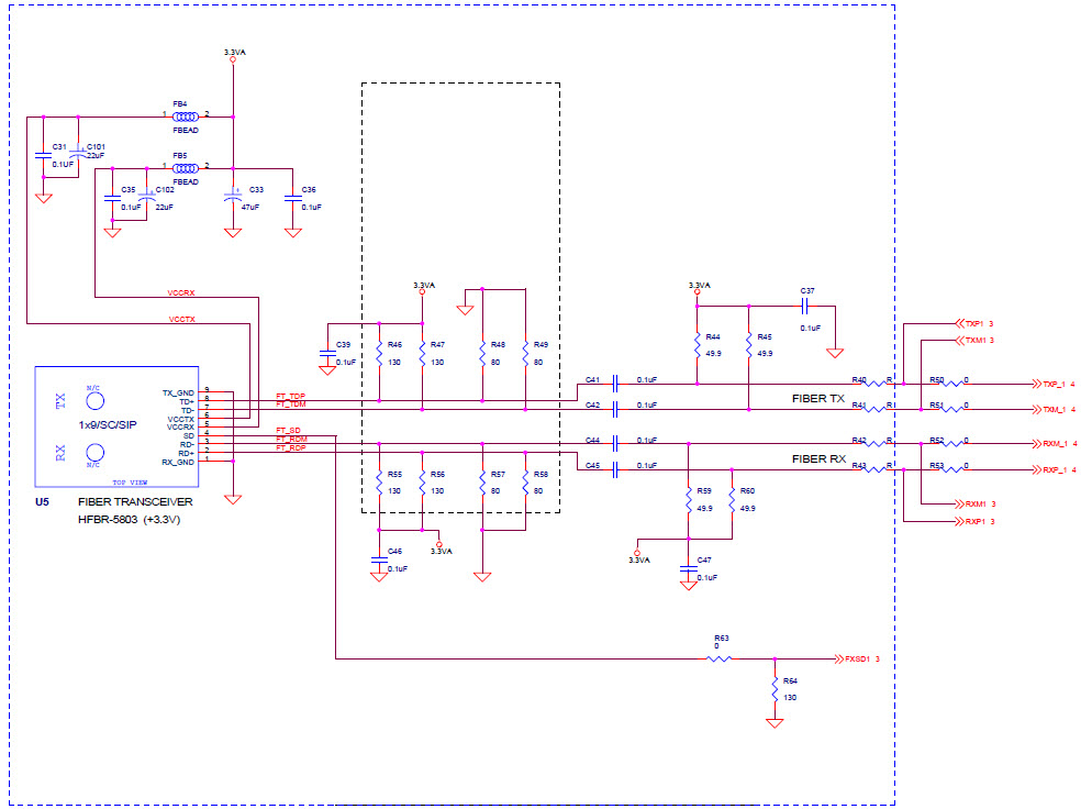
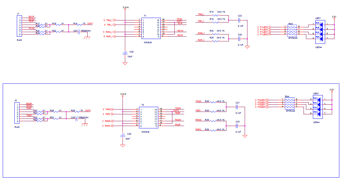
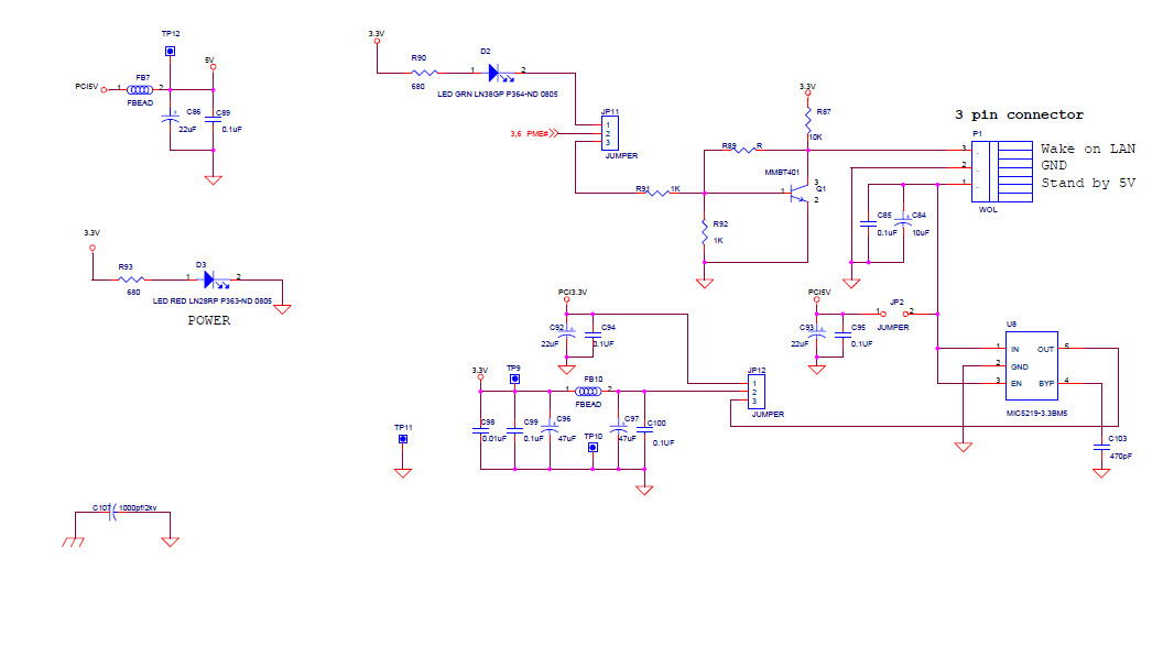
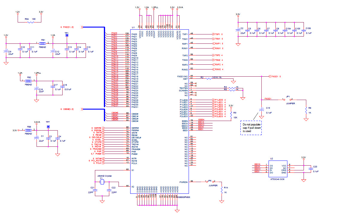
The Microchip Technology KSZ8842PMQL-EVAL is an evaluation board that uses the KSZ8842P 2-Port Ethernet Switch with PCI Interface. It is designed for consumer electronics applications and provides a convenient way to evaluate the performance of the KSZ8842P switch. The board features two RJ45 ports, one for the host and one for the device, and a PCI interface for connecting to a host system. It also includes a power supply, a USB cable, and a set of jumpers for configuring the board. The board is designed to be used with the KSZ8842P switch and provides a simple and cost-effective way to evaluate the performance of the switch.
Specifications
Microchip Technology technical specifications, attributes, parameters and parts with similar specifications to Microchip Technology .
- TypeParameter
- Published2005
- Part StatusDiscontinued
- Moisture Sensitivity Level (MSL)1 (Unlimited)
- TypeInterface
- FunctionEthernet Controller (PHY and MAC)
- Utilized IC / PartKSZ8842-PMQL
- Supplied ContentsBoard(s)
- Primary Attributes2 Ports, 100BASE-TX/10BASE-T
- EmbeddedNo
- Secondary Attributes8/16-Bit Interface, LinkMD Cable Diagnostics
- RoHS StatusROHS3 Compliant
0 Similar Products Remaining
Technical Documents
Associated Products
| Part Number | Manufacturer | Description | Stock | RFQ |
|---|---|---|---|---|
| Sharp | 0 | RFQ |


Product
Brand
Articles
Tools
























