Microchip HV9961DB1HV9961DB1 Demo Board
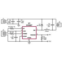
The Microchip Technology HV9961DB1-DB1, HV9961DB1, 21-Watt Universal AC LED Driver Demo Board with Accurate Average-Mode Constant Current Control, Lighting Control, and Dimming is a powerful and versatile LED driver solution. It is designed to provide a high-efficiency, low-cost solution for driving LED lighting applications. The board features an integrated HV9961DB1 LED driver IC, which provides accurate average-mode constant current control, lighting control, and dimming. The board also includes a wide range of features such as a wide input voltage range, adjustable output current, and a wide range of dimming options. The board is ideal for applications such as LED lighting, LED signage, and LED displays. It is also suitable for use in a variety of other applications.


Product
Brand
Articles
Tools




