Microchip MD1213DB1Power Management IC Development Tools MD1213+TC6320 D-BRD HiSPD+/100V 2A PULSR
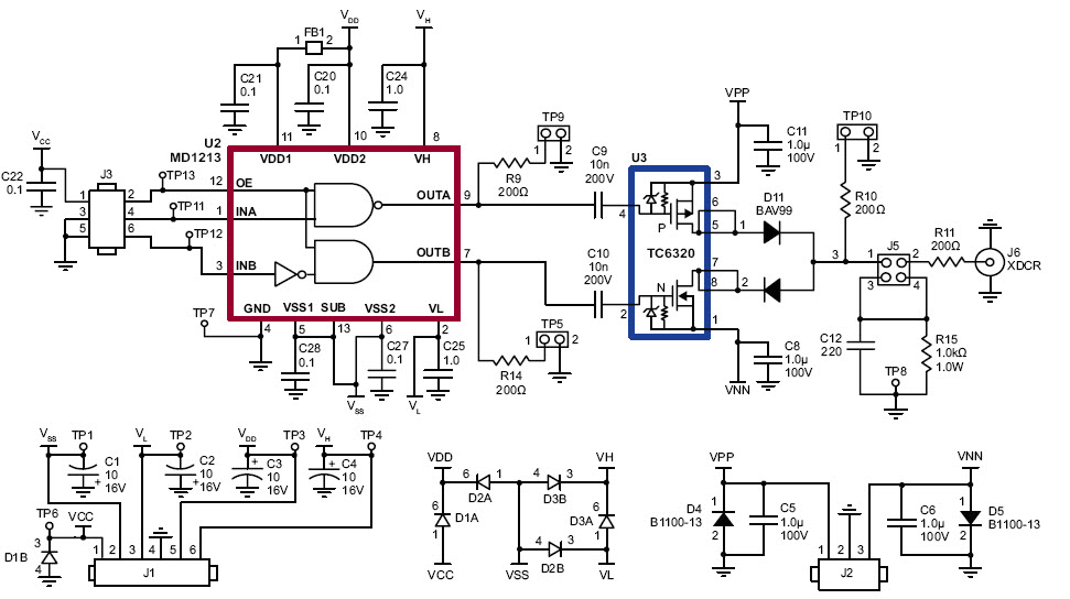
The Microchip Technology MD1213DB1-DB1, MD1213DB1 Demo Board is a powerful instrumentation and measurement tool designed to provide accurate and reliable measurements of high-speed, high-voltage signals. It is based on the MD1213 + TC6320 High Speed ±100V 2A Pulser, and features a wide range of features and capabilities. It is capable of measuring signals up to ±100V and 2A, and can be used for a variety of applications, including power supply testing, motor control, and more. The board also includes a variety of connectors and ports, allowing for easy connection to other devices and systems. The board is also equipped with a variety of safety features, including over-voltage and over-current protection, as well as a built-in temperature sensor. The MD1213DB1-DB1, MD1213DB1 Demo Board is an ideal tool for engineers and technicians who need to measure and analyze high-speed, high-voltage signals.


Product
Brand
Articles
Tools










