Microchip Technology ADM00658HV7351 Ultrasound Transmit Beamformer Evaluation Board
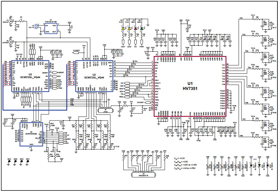
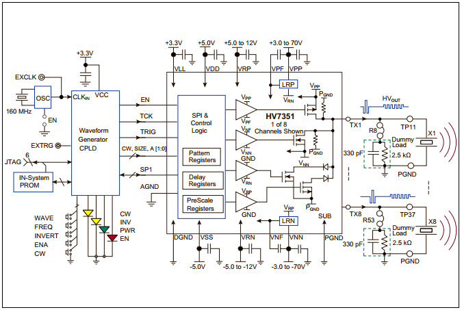
The Microchip Technology ADM00658-ADM00658, ADM00658, DB2 Demo Board for the HV7351 Ultrasound Tx Beam former is a powerful and versatile tool for medical and healthcare applications. It is designed to provide a comprehensive demonstration of the HV7351 Ultrasound Tx Beam former, allowing users to explore its features and capabilities. The board includes a variety of components, including a high-voltage amplifier, a low-noise amplifier, a power supply, and a variety of connectors. It also includes a comprehensive set of software tools, allowing users to quickly and easily configure the board for their specific application. The board is ideal for medical and healthcare applications, providing a reliable and cost-effective solution for ultrasound imaging.
- TypeParameter
- Factory Lead Time14 Weeks
- Published2015
- Part StatusActive
- Moisture Sensitivity Level (MSL)1 (Unlimited)
- TypeInterface
- FunctionSpecial Purpose
- Utilized IC / PartHV7351
- Supplied ContentsBoard(s)
- Evaluation KitYes
- Primary Attributes8-Channel (Octal)
- EmbeddedYes, FPGA / CPLD
- Secondary AttributesOn-Board LEDs
- RoHS StatusROHS3 Compliant
| Part Number | Manufacturer | Description | Stock | RFQ |
|---|---|---|---|---|
| Analog Devices Inc. | Clock Multiplexer 12-OUT 48-Pin LFCSP EP Tray | 0 | RFQ |


Product
Brand
Articles
Tools





















