Microchip MD1715DB2MD1715DB2 Demo Board
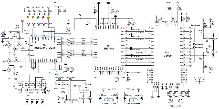
The Microchip Technology MD1715DB2-DB2, MD1715DB2 Demo Board is a powerful instrumentation and measurement tool based on the MD1715 + TC8020 High Speed ±100V 3.2A Pulser. It is designed to provide a comprehensive platform for testing and evaluating the performance of the MD1715 + TC8020 High Speed ±100V 3.2A Pulser. The board features a wide range of features, including a high-speed pulse generator, a high-speed analog-to-digital converter, a high-speed digital-to-analog converter, a high-speed digital signal processor, and a high-speed digital logic analyzer. The board also includes a variety of connectors and test points for easy connection to external devices. The board is ideal for use in a variety of applications, including power electronics, motor control, and instrumentation and measurement.


Product
Brand
Articles
Tools










