Microchip MD1822DB2MD1822DB2 Demo Board
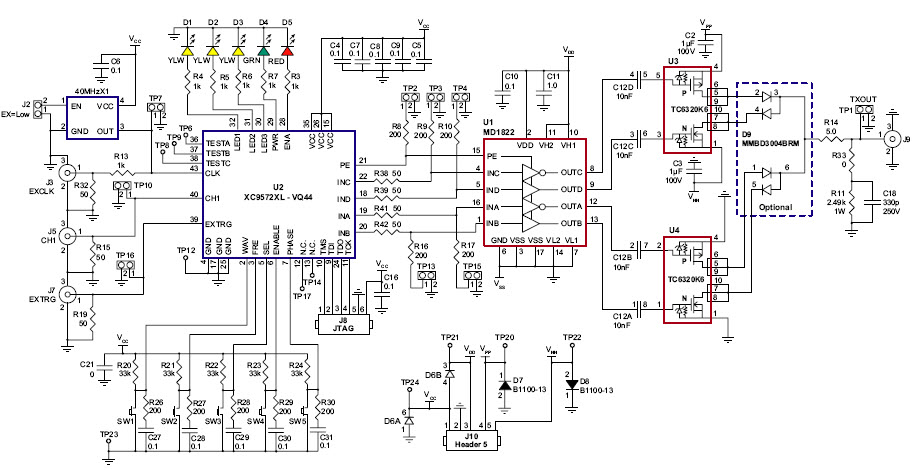
The Microchip Technology MD1822DB2-DB2, MD1822DB2 Demo Board is a powerful instrumentation and measurement tool based on the MD1822 + TC6320 Three Level High Speed 100V 2.5A Pulser. This demo board is designed to provide a comprehensive platform for testing and evaluating the performance of the MD1822 + TC6320 Three Level High Speed 100V 2.5A Pulser. It features a wide range of features, including a high-speed pulse generator, a high-speed pulse counter, a high-speed pulse width modulator, and a high-speed pulse width detector. The demo board also includes a variety of test points and connectors for easy connection to external devices. The demo board is ideal for use in a variety of applications, including power electronics, motor control, and instrumentation and measurement.


Product
Brand
Articles
Tools










