Microchip MD1822DB1MD1822DB1 Demo Board
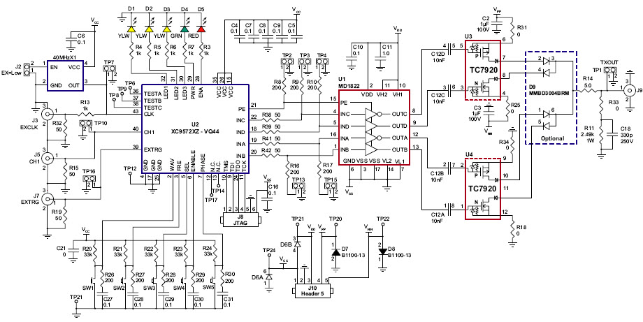
The Microchip Technology MD1822DB1-DB1, MD1822DB1 Demo Board is a powerful instrumentation and measurement tool based on the MD1822 + TC7920 Three Level High Speed 100V 2.0A Pulser. This demo board is designed to provide a comprehensive platform for testing and evaluating the performance of the MD1822 + TC7920 Three Level High Speed 100V 2.0A Pulser. It features a wide range of features and functions, including a high-speed pulse generator, a high-speed pulse counter, a high-speed pulse width modulator, a high-speed pulse width detector, and a high-speed pulse width monitor. The demo board also includes a variety of test points and connectors for easy connection to external devices. This demo board is an ideal tool for engineers and technicians who need to quickly and accurately evaluate the performance of the MD1822 + TC7920 Three Level High Speed 100V 2.0A Pulser.


Product
Brand
Articles
Tools










