Microchip MD1711DB2MD1711DB2 Demo Board
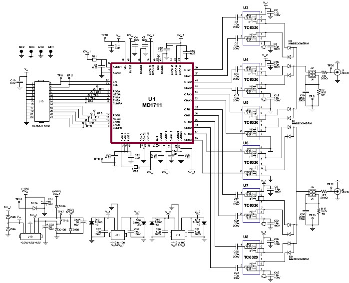
The Microchip Technology MD1711DB2-DB2 Demo Board is a versatile and powerful instrumentation and measurement tool based on the MD1711 + TC6320 Five-Level, Dual Channel ±100V 2.0A RTZ Pulser IC. This demo board is designed to provide a comprehensive platform for evaluating the performance of the MD1711 + TC6320 IC, allowing users to quickly and easily test and measure the device's features and capabilities. The board features two independent channels, each capable of providing ±100V 2.0A RTZ pulses, and a wide range of measurement and control functions. The board also includes a variety of connectors and interfaces, allowing users to easily connect to external devices and systems. With its robust design and comprehensive feature set, the MD1711DB2-DB2 Demo Board is an ideal tool for evaluating the performance of the MD1711 + TC6320 IC.


Product
Brand
Articles
Tools










