Microchip MIC23153-GYMT EVEvaluation Board for MIC23153-GYMT Synchronous Buck Regulato
Description
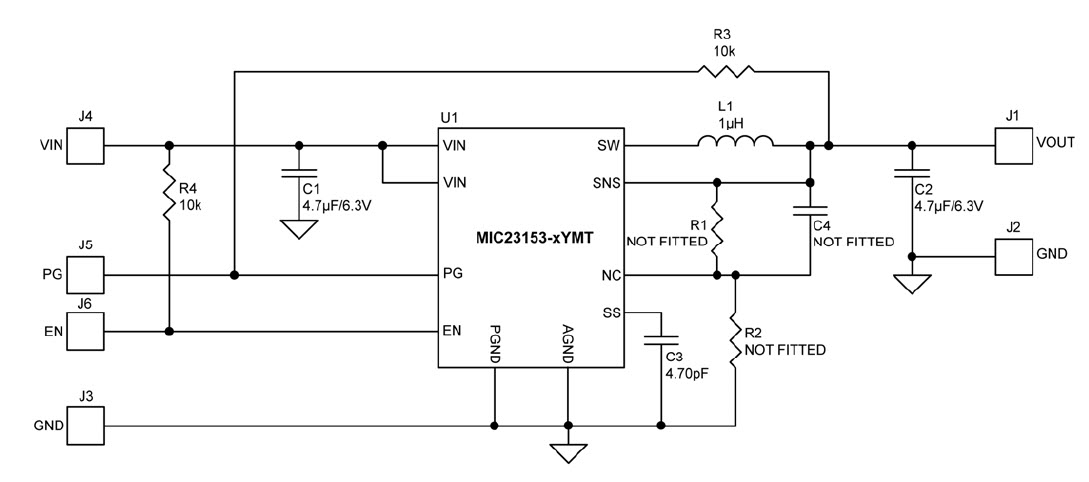
The Microchip Technology MIC23153-GYMT EV is a 1.8V DC to DC single output power supply designed for use in portable and consumer electronics. It features a wide input voltage range of 2.7V to 5.5V, and a maximum output current of 1.5A. It also has a low quiescent current of only 10uA, making it ideal for battery-powered applications. The MIC23153-GYMT EV is designed to be highly efficient, with a typical efficiency of up to 95%. It also features a wide operating temperature range of -40°C to +85°C, making it suitable for use in a variety of environments. Additionally, it is RoHS compliant and comes in a small, space-saving SOT-23-5 package.


Product
Brand
Articles
Tools








