Microchip Technology ARD00386BOARD MCP1640 2CELL BOOST CONV
Applications:
Power Supplies >
DC to DC Single Output Power Supplies
End Products:
AutomotiveMedical and HealthcareMotor Control and Driver SystemPortableBattery ManagementComputers and PeripheralsSecurityEthernet SBCDisplaysWireless SensorBluetooth HeadsetSmart PhoneHandheld POS ScannerWireless AudioAutomotivePrintersGPS
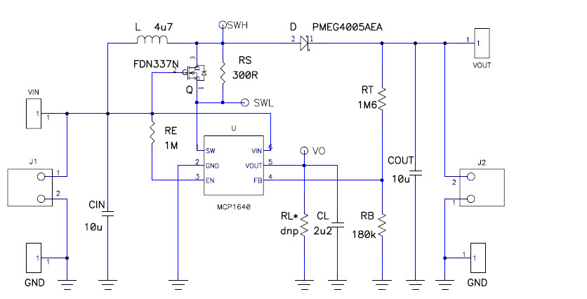
The Microchip Technology ARD00386-ARD00386, MCP1640, 12V/50mA Two Cells Input Boost Converter Reference Design is a versatile and reliable automotive and transportation solution. It is designed to provide a regulated 12V output from two cells input, with a maximum output current of 50mA. The reference design features a high efficiency MCP1640 boost converter, which is capable of providing a wide input voltage range and low quiescent current. It also includes a wide range of protection features, such as over-voltage, over-current, and short-circuit protection. The reference design is ideal for automotive and transportation applications, providing a reliable and cost-effective solution.
- TypeParameter
- Factory Lead Time14 Weeks
- Voltage-Input2V~3V
- Published2010
- Part StatusActive
- Moisture Sensitivity Level (MSL)1 (Unlimited)
- Operating Supply Voltage5V
- Current - Output50mA
- Voltage - Output12V
- Frequency - Switching500kHz
- Utilized IC / PartMCP1640
- Supplied ContentsBoard(s)
- Evaluation KitYes
- Board TypeFully Populated
- Main PurposeDC/DC, Step Up
- Outputs and Type1, Non-Isolated
- Regulator TopologyBoost
- RoHS StatusROHS3 Compliant
- Lead FreeLead Free
| Part Number | Manufacturer | Description | Stock | RFQ |
|---|---|---|---|---|
| Microchip Technology | LDO Regulator Pos 1.8V 0.15A 5-Pin SC-70 T/R | 10 | BUY | |
| NXP USA Inc. | Analog Switch Single DPDT Automotive 10-Pin XQFN T/R | 0 | RFQ | |
| NXP USA Inc. | IC TRNSLTR BIDIR 14DHVQFN | 110 | RFQ | |
| NXP USA Inc. | IC LOAD SWITCH HI SIDE 12WLCSP | 3700 | RFQ | |
| NXP USA Inc. | NXP - MKW41Z512VHT4R - KINETIS KW41Z: BLE 4.2 & 802.15.4 WIRELESS MCU, 48MHZ CORTEX-M0 , 512KB FLASH, 128KB RAM, 48-LQFN REEL | 2000 | RFQ | |
| EPSON | CRYSTAL 32.0000MHZ 10PF SMD | 174 | BUY | |
| Abracon LLC | CRYSTAL 32.7680KHZ 12.5PF SMD | 2131 | RFQ | |
| NXP USA Inc. | BT ZigBeeCombo Module Chip Bluetooth v4.2(BLE) Medical 48-Pin QFN | 1300 | RFQ | |
| Microchip Technology | RF TXRX MODULE WIFI TRACE ANT | 225 | RFQ |


Product
Brand
Articles
Tools






















