Microchip Technology AT32UC3L-EKATMEL AT32UC3L-EK EvaluationKit, AT32UC3L, Qwheel, Qtouch, 32bit , Board Controller / Bootloader
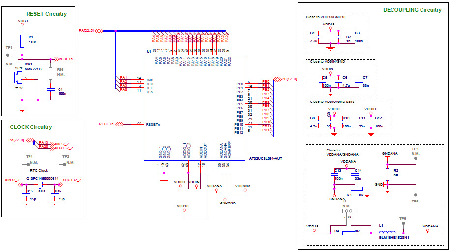
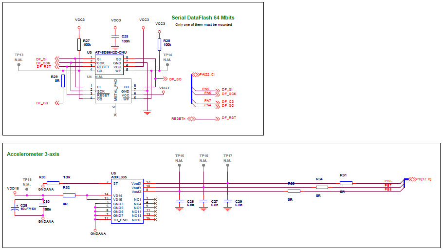
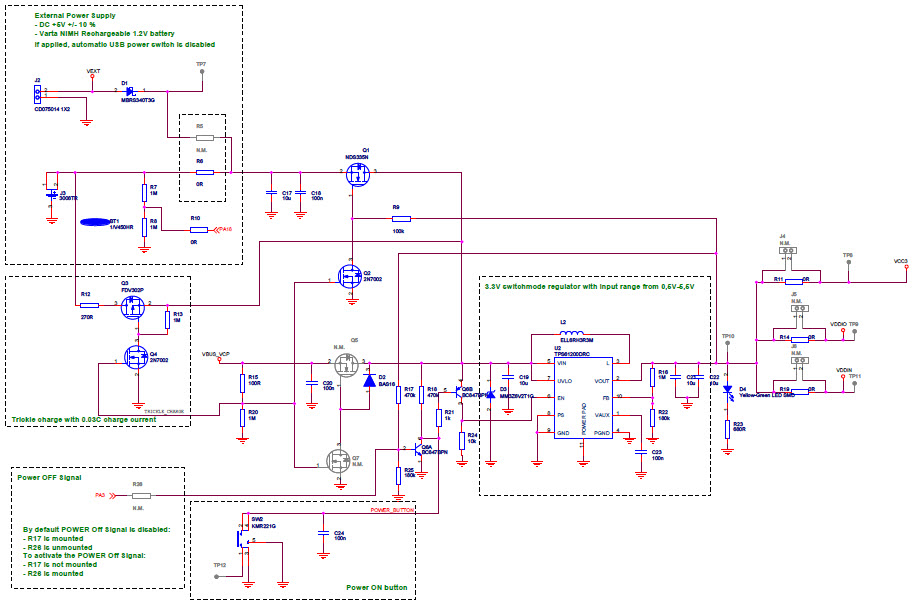
The Microchip Technology AT32UC3L-EK Evaluation Kit for the AT32UC3L064 AVR UC3 MCU is a comprehensive development platform for consumer electronics applications. It includes a full-featured development board with an AT32UC3L064 AVR UC3 MCU, a USB-based JTAG debugger, and a comprehensive suite of software tools. The board features a wide range of peripherals, including an LCD display, audio codec, Ethernet, USB, and CAN interfaces. The kit also includes a comprehensive set of example projects and tutorials to help developers quickly get up and running with the AT32UC3L064 AVR UC3 MCU. With its powerful features and comprehensive software support, the AT32UC3L-EK Evaluation Kit is an ideal platform for developing consumer electronics applications.
- TypeParameter
- Factory Lead Time14 Weeks
- Mounting TypeFixed
- SeriesAVR®32
- Published2010
- Part StatusActive
- Moisture Sensitivity Level (MSL)1 (Unlimited)
- TypeMCU 32-Bit
- InterfaceTouch, USB
- Number of Bits32
- Core ProcessorAVR
- Data Bus Width32b
- Utilized IC / PartAT32UC3L064
- Evaluation KitYes
- Core ArchitectureAVR
- ContentsBoard(s), Cable(s)
- Board TypeEvaluation Platform
- REACH SVHCNo SVHC
- RoHS StatusROHS3 Compliant
- Lead FreeLead Free
| Part Number | Manufacturer | Description | Stock | RFQ |
|---|---|---|---|---|
| Microchip Technology | IC REG CTRLR BUCK 10DFN | 4500 | RFQ |


Product
Brand
Articles
Tools






























