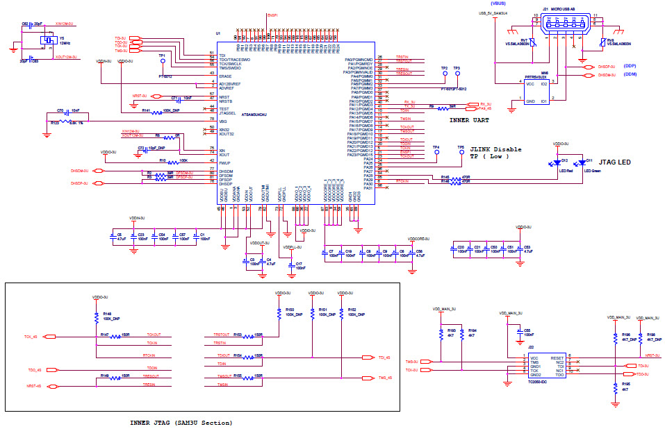
Microchip Technology ATSAM4S-XPLDSAM4S XPLAINED ATSAM4S16C EVAL
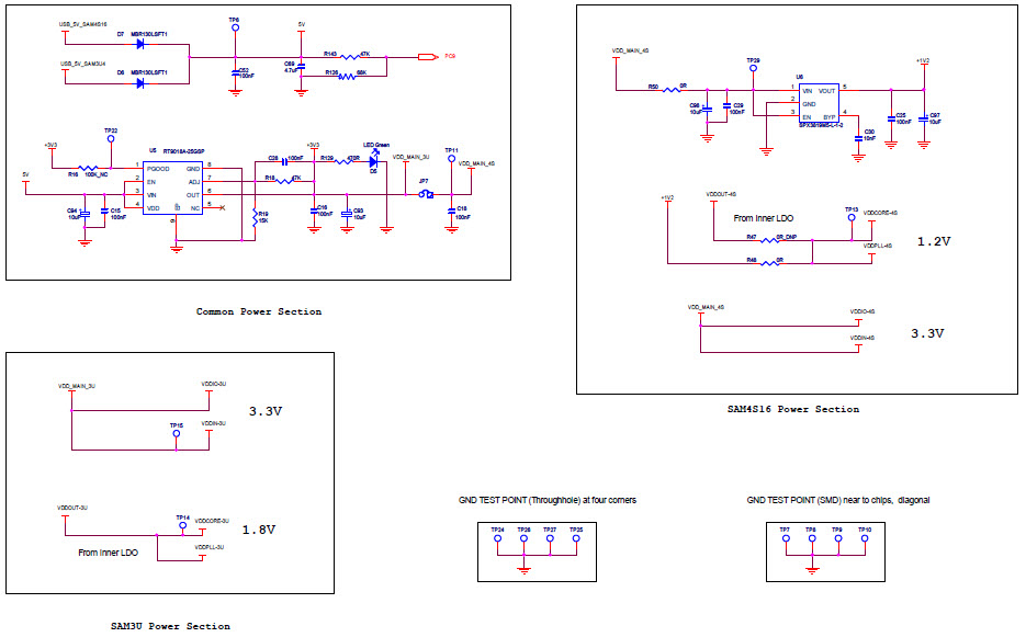
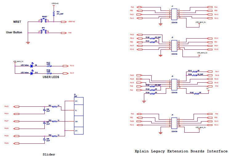
The kit includes an ATSAM4SD32C microcontroller, a USB-UART bridge, a JTAG debugger, and a set of peripherals. The kit also includes a comprehensive set of software libraries and example projects to help developers get started quickly. The ATSAM4S-XPLD is a low-cost, low-power, and highly integrated development platform that provides a complete solution for developing and debugging embedded applications. It is designed to be used with the Atmel Studio integrated development environment (IDE) and the Atmel Software Framework (ASF). The ATSAM4S-XPLD is ideal for developing applications in the areas of industrial automation, Internet of Things (IoT), and consumer electronics. It is also suitable for prototyping and evaluation of applications in the areas of motor control, power management, and digital signal processing.
- TypeParameter
- Factory Lead Time13 Weeks
- Mounting TypeFixed
- SeriesAT91SAM4
- Published2012
- Part StatusActive
- Moisture Sensitivity Level (MSL)1 (Unlimited)
- TypeMCU 32-Bit
- Operating Supply Voltage1.8V
- InterfaceSPI
- Number of Bits32
- Core ProcessorARM® Cortex®-M4
- Data Bus Width32b
- Utilized IC / PartATSAM4S16C
- Evaluation KitYes
- Core ArchitectureARM
- ContentsBoard(s), Cable(s)
- Board TypeEvaluation Platform
- PlatformSAM4S Xplained
- REACH SVHCNo SVHC
- RoHS StatusROHS3 Compliant
- Lead FreeLead Free
| Part Number | Manufacturer | Description | Stock | RFQ |
|---|---|---|---|---|
| Microchip Technology | MCU 32-bit SAM3U ARM Cortex M3 RISC 256KB Flash 1.8V/3.3V 100-Pin LQFP | 1214 | RFQ | |
| Microchip Technology | MCU 32-bit SAM4S ARM Cortex M4 RISC 1024KB Flash 1.2V/3.3V 100-Pin LQFP T/R | 35000 | RFQ | |
| Micron Technology Inc. | SLC NAND Flash Parallel 3.3V 2G-bit 256M x 8 48-Pin TSOP-I | 20 | BUY | |
| Micron Technology Inc. | SLC NAND Flash Parallel 3.3V 2G-bit 256M x 8 48-Pin TSOP-I Tray | 9900 | RFQ | |
| Micron Technology Inc. | IC FLASH 2G PARALLEL TSOP | 1000 | BUY | |
| Micron Technology Inc. | SLC NAND Flash Parallel 3.3V 2Gbit 256M x 8bit 48-Pin TSOP-I Tray | 952 | RFQ | |
| Micron Technology Inc. | IC FLASH 2GBIT 48TSOP | 438 | BUY |


Product
Brand
Articles
Tools



























