Microchip Technology DM330022BOARD DEV DSPICDEM MCSM
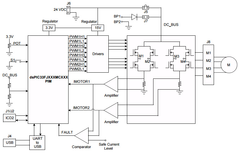
Solutions Module (MCSM) Development Board. It is a complete development platform for motor control applications. It includes a dsPIC33FJ128MC802 Digital Signal Controller (DSC) with integrated motor control peripherals, a dsPICDEM MCSM Daughter Board, and a dsPICDEM MCSM Evaluation Board. The dsPICDEM MCSM Daughter Board provides the necessary hardware to evaluate the dsPIC33FJ128MC802 DSC in motor control applications. The dsPICDEM MCSM Evaluation Board provides the necessary hardware to evaluate the dsPIC33FJ128MC802 DSC in motor control applications. The board includes a power supply, a motor control connector, a USB connector, and a JTAG connector. The board also includes a graphical user interface (GUI) to configure the dsPIC33FJ128MC802 DSC for motor control applications. The board also includes a library of motor control functions and example code to help users quickly develop motor control applications. The board is designed to be used with the dsPICDEM MCSM Daughter Board and the dsPICDEM MCSM Evaluation Board.
- TypeParameter
- Factory Lead Time14 Weeks
- SeriesdsPICDEM™
- Part StatusActive
- Moisture Sensitivity Level (MSL)1 (Unlimited)
- TypePower Management
- FunctionMotor Controller/Driver
- Operating Supply Voltage24V
- InterfaceCAN, LIN, RS-232, USB
- Number of Bits16
- Data Bus Width16b
- Utilized IC / PartdsPIC33F
- Supplied ContentsBoard(s), Cable(s)
- Evaluation KitYes
- Core ArchitecturedsPIC
- EmbeddedYes, MCU, 16-Bit
- Secondary AttributesOn-Board LEDs
- REACH SVHCNo SVHC
- Radiation HardeningNo
- RoHS StatusROHS3 Compliant
- Lead FreeLead Free
| Part Number | Manufacturer | Description | Stock | RFQ |
|---|---|---|---|---|
| Microchip Technology | IC OPAMP GP 4 CIRCUIT 14DIP | 0 | RFQ | |
| Microchip Technology | IC MCU 8BIT 16KB FLASH 28SOIC | 0 | RFQ | |
| Microchip Technology | IC MCU 8BIT 16KB FLASH 28SDIP | 0 | RFQ | |
| Texas Instruments | IC GATE NOR 2CH 2-INP US8 | 0 | RFQ | |
| Texas Instruments | IC REG BUCK ADJ 750MA TSOT23-6 | 0 | RFQ | |
| Texas Instruments | IC GATE NOR 2CH 2-INP SM8 | 18 | RFQ | |
| Texas Instruments | IC REG BUCK ADJ 750MA TSOT23-6 | 2 | RFQ | |
| Texas Instruments | NOR Gate 2-Element 2-IN CMOS 8-Pin VSSOP T/R | 0 | RFQ | |
| Microchip Technology | PIC18 Series 16 kB Flash 768 B RAM SMT 8-Bit Microcontroller - QFN-28 | 0 | RFQ |


Product
Brand
Articles
Tools





























