Microchip Technology DM330030DSPIC33CK CURIOSITY DEVELOPMENT
The Microchip Technology DM330030-DM330030, DM330030, dsPIC33CK Curiosity Development Board, Power Management Kit is a comprehensive development platform for the dsPIC33CK family of microcontrollers. It includes a dsPIC33CK Curiosity Development Board, a Power Management Kit, and a variety of other components. The board features a USB-based debug interface, a 3.3V power supply, and a variety of peripherals, including an LCD display, LEDs, push buttons, and a potentiometer. The Power Management Kit includes a battery charger, a DC/DC converter, and a voltage regulator. The kit also includes a variety of software tools, including a C compiler, an assembler, and a debugger. This kit is ideal for developing applications that require power management, such as motor control, lighting control, and energy harvesting.
- TypeParameter
- Factory Lead Time8 Weeks
- Mounting TypeFixed
- SeriesdsPIC®
- Part StatusActive
- Moisture Sensitivity Level (MSL)1 (Unlimited)
- TypeMCU 16-Bit
- Utilized IC / PartdsPIC33CK
- ContentsBoard(s)
- Board TypeEvaluation Platform
- PlatformCuriosity
| Part Number | Manufacturer | Description | Stock | RFQ |
|---|---|---|---|---|
| Texas Instruments | TEXAS INSTRUMENTS - SN74LVC1G3157DCKR - IC, SWITCH, SPDT ANA, SMD | 39011 | RFQ | |
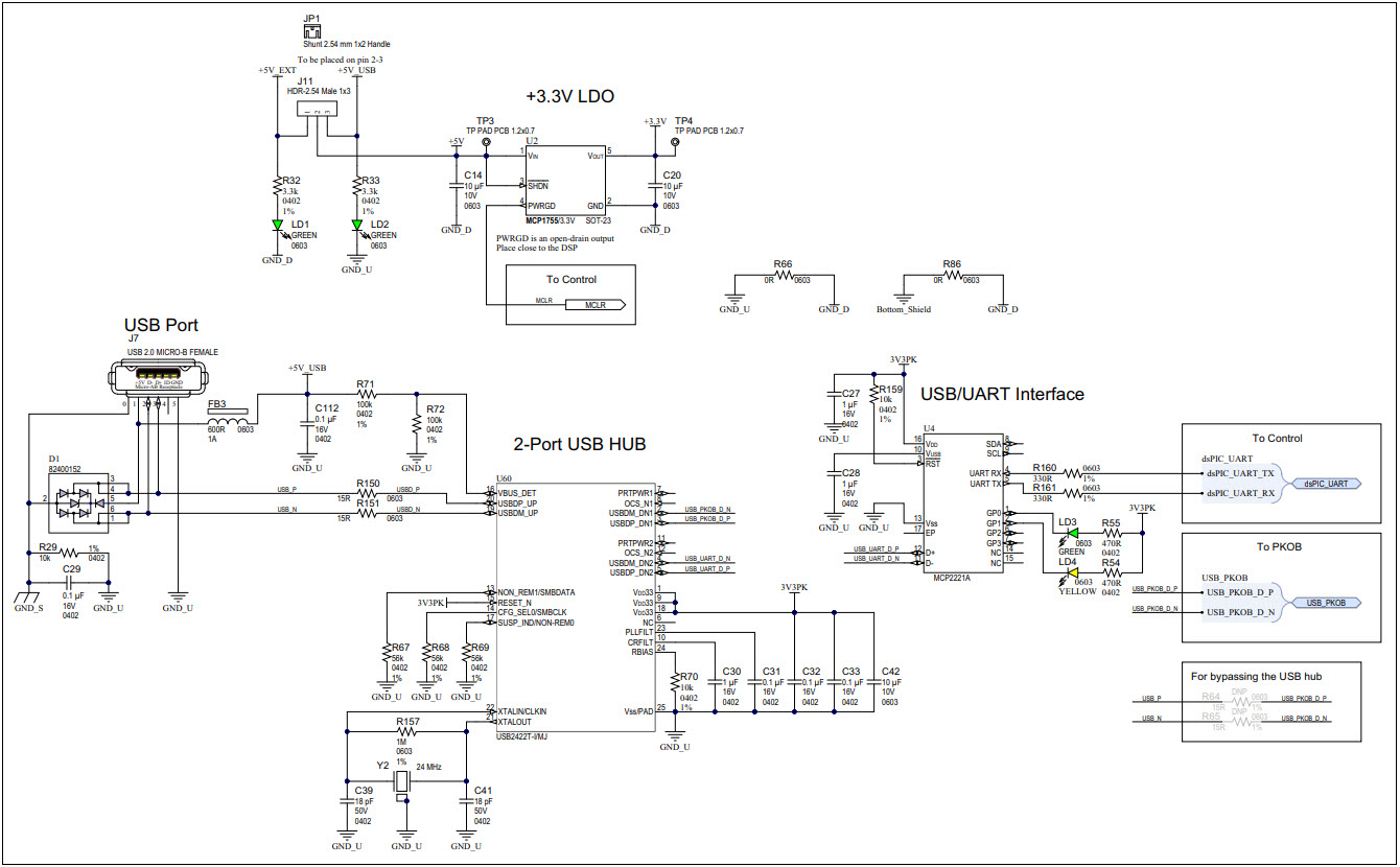
| Microchip Technology | IC USB TO I2C/UART 16QFN | 12 | RFQ | |
| Microchip Technology | LDO Regulator Pos 3.3V 0.3A 5-Pin SOT-23 T/R | 2823 | RFQ | |
| Microchip Technology | IC HUB CTLR USB 2.0 24QFN | 5000 | RFQ | |
| Microchip Technology | IC PWR SWITCH N-CHAN 1:1 14TSSOP | 9999 | RFQ | |
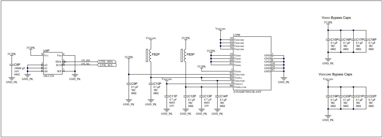
| Microchip Technology | IC EEPROM 256K I2C 8TSSOP | 6254 | BUY | |
| Microchip Technology | IC OPAMP GP 10MHZ RRO SOT23-5 | 94 | RFQ | |
| Microchip Technology | 32-Bit ARM Cortex-M7 Microcontroller RISC 2 Mbyte Flash 384 Kbyte SRAM 1.8V/3.3V 100-Pin LQFP T/R | 587 | RFQ | |
| Nexperia USA Inc. | IC TRNSLTR BIDIRECTIONAL 6TSSOP | 3000 | BUY | |
| Murata Electronics | CRYSTAL 24.0000MHZ 6PF SMD | 2949 | RFQ |


Product
Brand
Articles
Tools









































