Microchip Technology MCP1612EVBOARD EVAL FOR MCP1612
Description
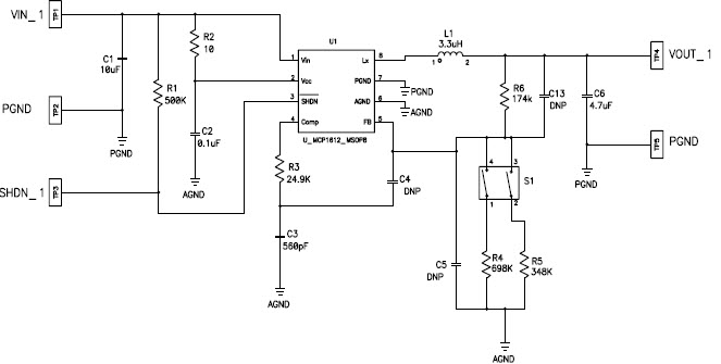
The Microchip Technology MCP1612EV-EV is a DC to DC single output power supply designed for backplane distributed power, automotive, and transportation applications. It offers a wide range of output voltages from 0.8V to 3.3V, making it suitable for a variety of applications. It features a high efficiency of up to 95%, low quiescent current of only 1.5mA, and a wide input voltage range of 4.5V to 28V. The MCP1612EV-EV also has a wide temperature range of -40°C to +125°C, making it suitable for automotive and transportation applications. It is also RoHS compliant and has a high power density of up to 1.5W/cm3. The MCP1612EV-EV is a reliable and efficient power supply solution for a variety of applications.
Specifications
Microchip Technology technical specifications, attributes, parameters and parts with similar specifications to Microchip Technology .
- TypeParameter
- Factory Lead Time14 Weeks
- Voltage-Input2.7V~5.5V
- Published2005
- Part StatusActive
- Moisture Sensitivity Level (MSL)1 (Unlimited)
- Base Part NumberMCP1612
- Current - Output1A
- Voltage - Output0.8V 1V 1.2V 1.4V 1.7V 2.4V or 3.3V
- Frequency - Switching1.4MHz
- Utilized IC / PartMCP1612
- Supplied ContentsBoard(s)
- Evaluation KitYes
- Board TypeFully Populated
- Main PurposeDC/DC, Step Down
- Outputs and Type1, Non-Isolated
- Regulator TopologyBuck
- REACH SVHCNo SVHC
- Radiation HardeningNo
- RoHS StatusNon-RoHS Compliant
- Lead FreeContains Lead
0 Similar Products Remaining
Technical Documents


Product
Brand
Articles
Tools












