Microchip Technology MCP3901EV-MCU16BOARD EVAL FOR 2CH ADC MCP3901
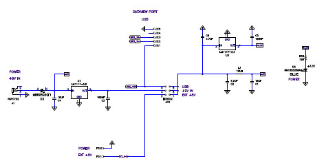
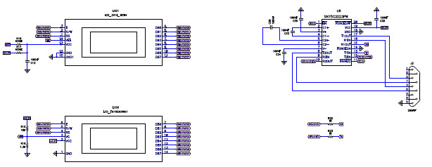
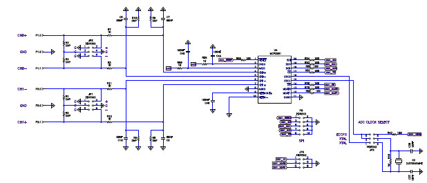
The Microchip Technology MCP3901EV-MCU16 Evaluation Board is a powerful tool for evaluating the performance of the MCP3901 16-bit, 2-channel Analog-to-Digital Converter (ADC). This board is designed for medical, automotive, and transportation applications, and features a wide range of features and capabilities. It includes a 16-bit, 2-channel ADC, a 16-bit, 2-channel Digital-to-Analog Converter (DAC), and a 16-bit, 2-channel Digital-to-Analog Converter (DAC) with a programmable gain amplifier (PGA). The board also includes a USB interface for programming and debugging, as well as a variety of analog and digital I/O ports. The board is powered by a 3.3V power supply and is compatible with a wide range of microcontrollers. The MCP3901EV-MCU16 Evaluation Board is an ideal solution for evaluating the performance of the MCP3901 ADC in medical, automotive, and transportation applications.
- TypeParameter
- Factory Lead Time14 Weeks
- PackagingBulk
- Published2009
- Part StatusActive
- Moisture Sensitivity Level (MSL)1 (Unlimited)
- Base Part NumberMCP3901
- InterfaceSPI
- Number of Bits24
- Data Bus Width16b
- Utilized IC / PartMCP3901
- Supplied ContentsBoard(s)
- Data InterfaceSPI
- Evaluation KitYes
- Core ArchitecturePIC
- Number of A/D Converters2
- Input Range±1V
- REACH SVHCNo SVHC
- RoHS StatusROHS3 Compliant
- Lead FreeContains Lead
- MCP3901 ADC Eval Board User's Guide
- MCP3901
- MCP3901 Ref Design Guide
- MCP3901EV-MCU16-Microchip-datasheet-101329430.pdf
- Microchip-company-68.pdf
- MCP3901EV-MCU16-Microchip-datasheet-14358546.pdf
- MCP3901EV-MCU16-Microchip-datasheet-8424458.pdf
- MCP3901EV-MCU16-Microchip-datasheet-12542837.pdf
- MCP3901EV-MCU16-Microchip-datasheet-14358545.pdf
| Part Number | Manufacturer | Description | Stock | RFQ |
|---|---|---|---|---|
| Abracon LLC | CRYSTAL 7.3728MHZ 18PF SMD | 0 | RFQ | |
| ISSI, Integrated Silicon Solution Inc | INTEGRATED SILICON SOLUTION (ISSI) IS61LV5128AL-10TLI SRAM 4MB 512K X 8 3V 10NS, 61LV5128 | 1382 | RFQ | |
| Texas Instruments | RS-232 Interface IC 3-5V MultiCh Compat Line Drvr/Rcvr | 0 | RFQ | |
| Texas Instruments | TEXAS INSTRUMENTS LM1117MP-5.0/NOPB LDO, 0.8A, 5V, SOT-223, FULL REEL | 1020 | RFQ | |
| Texas Instruments | IC LINE DRVR/RCVR RS232 20-TSSOP | 0 | RFQ | |
| ISSI, Integrated Silicon Solution Inc | IC SRAM 4M PARALLEL 44TSOP II | 6 | BUY | |
| Abracon LLC | CRYSTAL 48.0000MHZ 10PF SMD | 0 | RFQ |


Product
Brand
Articles
Tools



































