MikroElektronika MIKROE-2627CAN ISOLATOR CLICK
Description
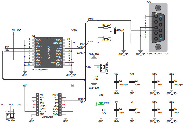
The MikroElektronika MIKROE-2627 CAN Isolator CLICK Board is an industrial grade signal power isolated CAN transceiver based on the ADM3053. It provides galvanic isolation between the CAN bus and the host system, protecting the host from voltage spikes and surges. The board features an integrated isolated DC-DC converter, allowing it to be powered from a single supply. It also features a wide operating temperature range, making it suitable for use in industrial applications. The board is designed to be used with the MikroElektronika mikroBUS™ socket, allowing it to be easily integrated into a variety of applications.
Specifications
MikroElektronika technical specifications, attributes, parameters and parts with similar specifications to MikroElektronika .
- TypeParameter
- Factory Lead Time4 Weeks
- Part StatusActive
- Moisture Sensitivity Level (MSL)1 (Unlimited)
- TypeInterface
- FunctionIsolator
- Utilized IC / PartADM3053
- ContentsBoard(s)
- PlatformmikroBUS™ Click™
- RoHS StatusROHS3 Compliant
0 Similar Products Remaining
Technical Documents
Associated Products
| Part Number | Manufacturer | Description | Stock | RFQ |
|---|---|---|---|---|
| Microchip Technology | IC MCU 32BIT 1MB FLASH 64QFN | 25 | RFQ |


Product
Brand
Articles
Tools


















