MikroElektronika MIKROE-3401AUDIOAMP 5 CLICK
Description
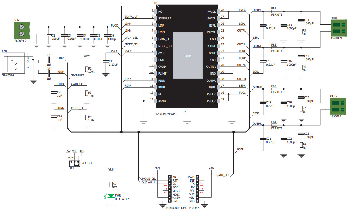
The MikroElektronika MIKROE-3401 Audio Amp 5 Click Board is a load board for the TPA3138D2 10 W/ch, 8 ohm Class-D Stereo Audio Amplifier. This board is designed to provide a high-quality audio experience for computers and peripherals. It features a low-noise, low-distortion amplifier with a wide frequency response and high efficiency. The board also includes a built-in protection circuit to protect against over-current and over-temperature conditions. The board is easy to install and use, and is compatible with a wide range of audio devices. With its high-quality audio performance and reliable protection circuit, the MikroElektronika MIKROE-3401 Audio Amp 5 Click Board is an ideal choice for any audio setup.
Specifications
MikroElektronika technical specifications, attributes, parameters and parts with similar specifications to MikroElektronika .
- TypeParameter
- Factory Lead Time8 Weeks
- Part StatusActive
- Moisture Sensitivity Level (MSL)1 (Unlimited)
- TypeAudio
- FunctionAmplifier
- Utilized IC / PartTPA3138D2
- ContentsBoard(s)
- PlatformmikroBUS™ Click™
- RoHS StatusROHS3 Compliant
0 Similar Products Remaining
Technical Documents
Associated Products
| Part Number | Manufacturer | Description | Stock | RFQ |
|---|---|---|---|---|
| Microchip Technology | Gate Drivers HI SPD DUAL MOSFET DRIVER | 0 | BUY |


Product
Brand
Articles
Tools




















