MikroElektronika MIKROE-3448AUDIOAMP 6 CLICK
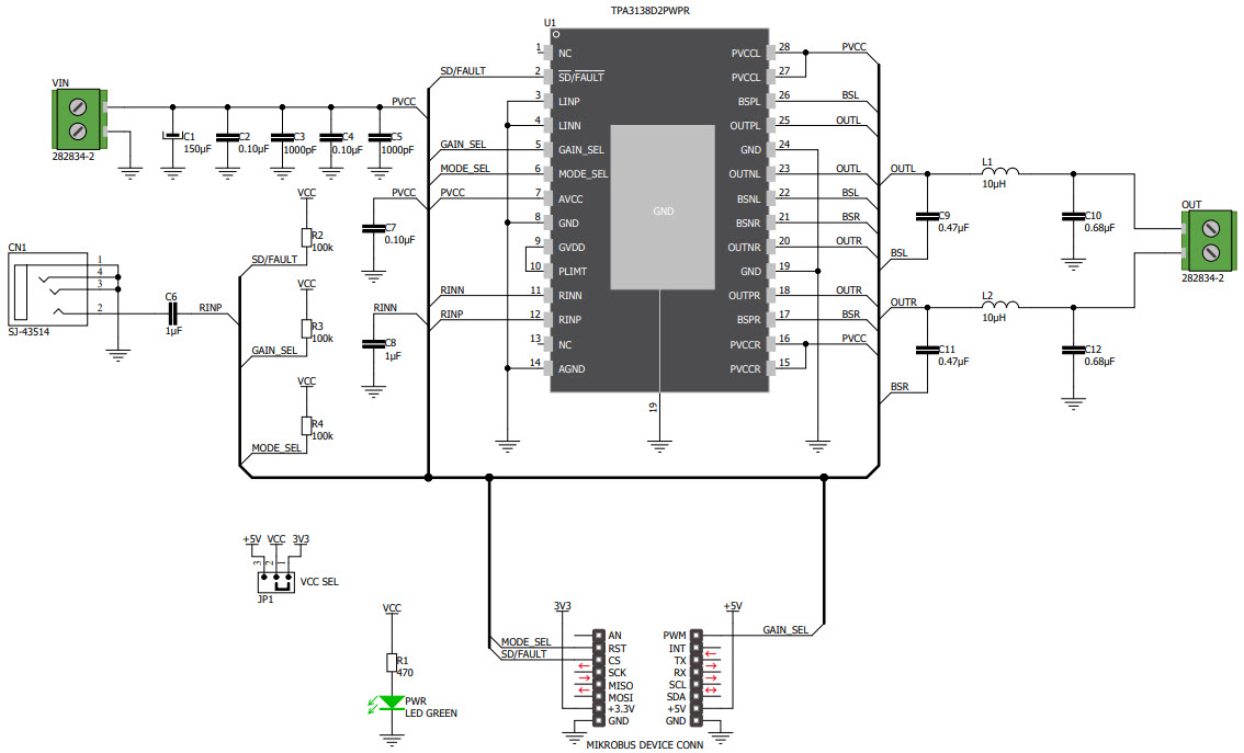
The MikroElektronika MIKROE-3448 Audio Amp 6 Click Board is a powerful and versatile audio amplifier designed for use with the TPA3138D2 18.5 W/ch Stereo Class-D Audio Amplifier. This board is ideal for use in a variety of audio applications, including home theater systems, car audio systems, and portable audio devices. It features a wide range of features, including a low-noise design, high-efficiency power supply, and adjustable gain control. The board also includes a built-in headphone amplifier, allowing users to enjoy high-quality audio playback. Additionally, the board is compatible with a variety of microcontrollers, making it easy to integrate into existing systems. With its robust design and versatile features, the MikroElektronika MIKROE-3448 Audio Amp 6 Click Board is an ideal choice for any audio application.
- TypeParameter
- Part StatusActive
- Moisture Sensitivity Level (MSL)1 (Unlimited)
- TypeAudio
- FunctionAmplifier
- Utilized IC / PartTPA3138D2
- ContentsBoard(s)
- PlatformmikroBUS™ Click™
- RoHS StatusROHS3 Compliant
| Part Number | Manufacturer | Description | Stock | RFQ |
|---|---|---|---|---|
| Microchip Technology | LDO Voltage Regulators Dual 150mA LDO in 1.0mm x 1.0mm Thin MLF | 32 | BUY |


Product
Brand
Articles
Tools




















