MikroElektronika NRFSCLICKClick board, RF transceiver, SPI, nRF24L01P, 3.3VDC
Description
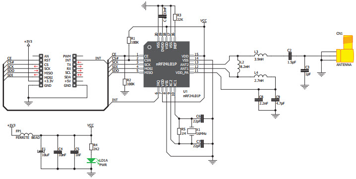
MikroElektronika NRFSCLICK-NRFSCLICK is an evaluation kit based on the nRF24L01P RF Transceiver. It is designed for consumer electronics applications and provides a comprehensive platform for testing and evaluating the performance of the nRF24L01P. The kit includes a nRF24L01P module, a USB dongle, and a set of accessories. The USB dongle allows for easy connection to a PC for programming and debugging. The kit also includes a set of example projects and tutorials to help users get started quickly. The NRFSCLICK-NRFSCLICK is an ideal tool for anyone looking to develop and test consumer electronics applications using the nRF24L01P.


Product
Brand
Articles
Tools






