NXP USA Inc. TWR-KL28Z72MKL28Z72M Kinetis M Family Microcontroller Tower System Module
Description
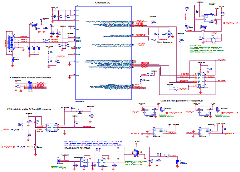
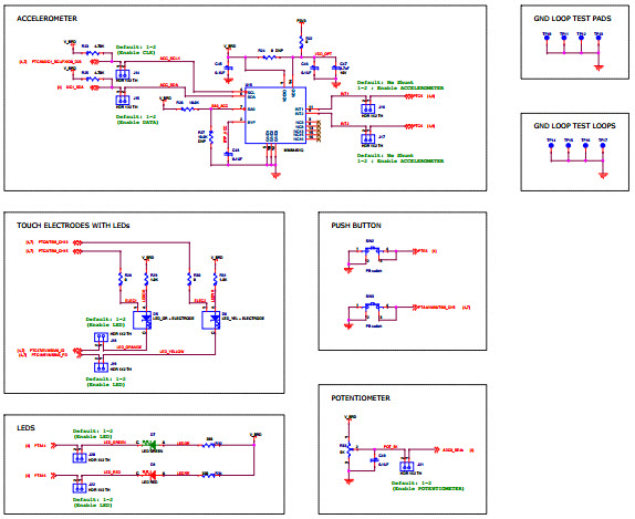
The NXP Semiconductors TWR-KL28Z72M Tower System Module Development Board is a powerful and versatile platform for developing applications using the MKL28Z512VLL7 Kinetis KL28 32-bit MCU. It is designed for instrumentation and measurement applications, providing a wide range of features and capabilities. The board includes a range of peripherals, including a USB 2.0 port, an Ethernet port, an LCD display, and a variety of analog and digital I/O. It also includes a range of development tools, such as a debugger, a compiler, and a software library. The board is ideal for prototyping and testing applications in the instrumentation and measurement fields.
Specifications
NXP USA Inc. technical specifications, attributes, parameters and parts with similar specifications to NXP USA Inc. .
- TypeParameter
- Factory Lead Time10 Weeks
- Mounting TypeFixed
- SeriesKinetis
- Part StatusActive
- TypeMCU 32-Bit
- Core ProcessorARM® Cortex®-M0+
- Utilized IC / PartKL28
- ContentsBoard(s), Cable(s)
- Board TypeEvaluation Platform
- PlatformTower System
- RoHS StatusROHS3 Compliant
0 Similar Products Remaining
Technical Documents
Associated Products
| Part Number | Manufacturer | Description | Stock | RFQ |
|---|---|---|---|---|
| Texas Instruments | IC TRNSLTR BIDIRECTIONAL SC70-6 | 11982 | RFQ | |
| Texas Instruments | IC TRNSLTR BIDIRECTIONAL 6SOT | 1990 | RFQ | |
| Microchip Technology | LDO Regulator Pos 3.3V 0.4A Automotive 4-Pin(3 Tab) SOT-223 T/R | 5000 | RFQ | |
| Texas Instruments | IC VOLT-LVL TRANSL BI-DIR SC70-6 | 100 | BUY | |
| Texas Instruments | PROTOTYPE | 0 | RFQ | |
| Microchip Technology | MICREL SEMICONDUCTOR MIC2026-1YM.Power Distribution Switch, Current Limited, High Side, Active High, 2 Outputs, 5.5V, 0.9A, SOIC-8 | 570 | RFQ | |
| NXP USA Inc. | NXP - MK20DX128VFM5 - MCU, 32BIT, CORTEX-M4, 50MHZ, QFN-32 | 0 | RFQ | |
| Texas Instruments | Voltage Level Translator 6-Pin SOT-563 T/R | 250 | BUY | |
| Nexperia USA Inc. | 74LVC125A-Q100 - Quad buffer/line driver with 5 V tolerant input/outputs; 3-state | 500 | RFQ | |
| NXP USA Inc. | Buffers & Line Drivers Quadbufferline drvr w/5V input/outputs | 0 | RFQ |


Product
Brand
Articles
Tools



































