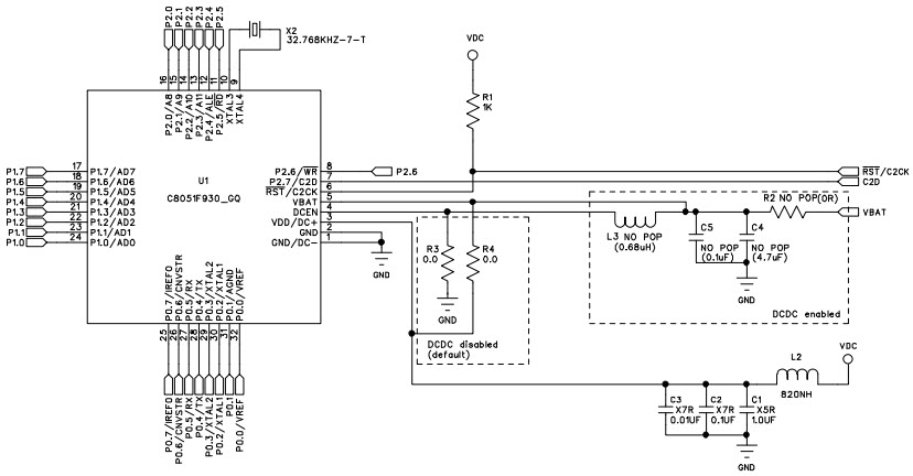
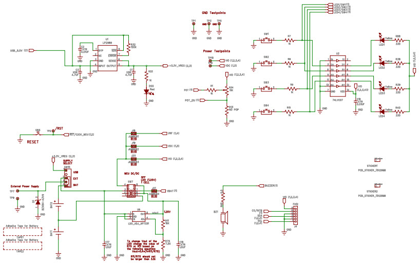
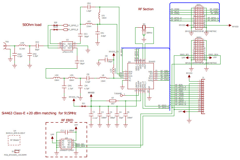
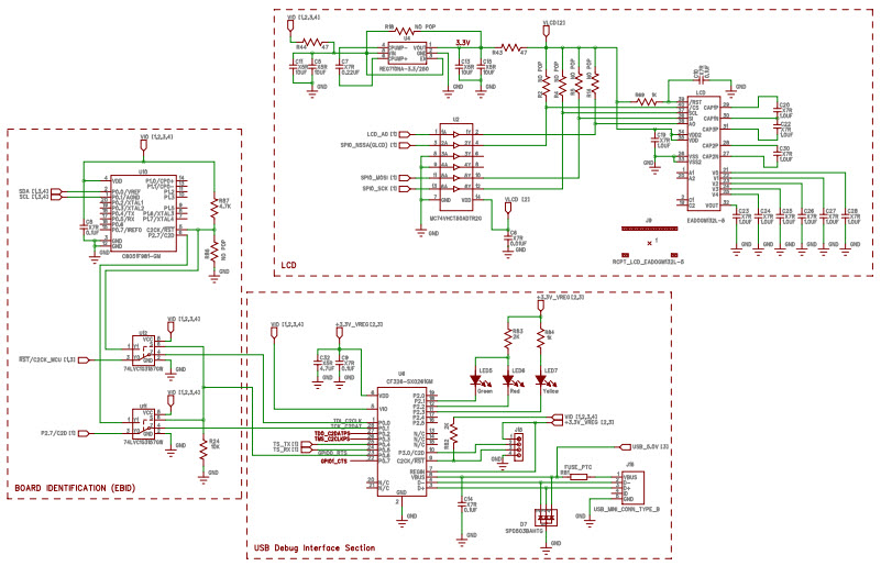
Silicon Labs 4463C-915-PDKSi4463 Transceiver Development Kit
The Silicon Labs 4463C-915-PDK EZRadio-PRO Wireless Development Kit is a comprehensive development platform for the Si4463 915-MHz RF Transceiver. It includes a range of hardware and software components to enable rapid prototyping and development of wireless applications. The kit includes a Si4463 915-MHz RF Transceiver, a USB-based EZRadioPRO development board, a range of antennas, and a suite of software tools. The development board provides a range of features, including a USB interface, a range of GPIOs, and a range of power supply options. The software tools include a range of drivers, libraries, and example applications. The kit is ideal for developing a range of wireless applications, including remote control, home automation, and industrial automation.
- TypeParameter
- Factory Lead Time2 Weeks
- SeriesEZRadioPRO®
- Published2001
- Part StatusActive
- Moisture Sensitivity Level (MSL)1 (Unlimited)
- TypeTransceiver
- Max Operating Temperature85°C
- Min Operating Temperature-40°C
- Frequency915MHz
- Operating Supply Voltage3.3V
- InterfaceSPI
- Supplied ContentsBoard(s), Cable(s)
- Evaluation KitYes
- REACH SVHCUnknown
- RoHS StatusNon-RoHS Compliant
| Part Number | Manufacturer | Description | Stock | RFQ |
|---|---|---|---|---|
| Texas Instruments | TEXAS INSTRUMENTS LP2989AIM-5.0/NOPB. LDO VOLTAGE REGULATOR, 5V, 0.5A, N8-SOIC | 1800 | BUY | |
| Texas Instruments | IC REG LINEAR 3V 500MA 8WSON | 406 | BUY | |
| Texas Instruments | IC REG LINEAR 3V 500MA 8WSON | 0 | RFQ | |
| Texas Instruments | IC REG LINEAR 5V 500MA 8WSON | 0 | RFQ | |
| Texas Instruments | IC REG LINEAR 3V 500MA 8WSON | 0 | RFQ | |
| Texas Instruments | IC REG LINEAR 5V 500MA 8WSON | 900 | RFQ | |
| Texas Instruments | IC REG LINEAR 2.8V 500MA 8VSSOP | 18392 | RFQ |


Product
Brand
Articles
Tools



























