STMicroelectronics STEVAL-ISA189V1EVAL BOARD FOR A6986F5V
Description
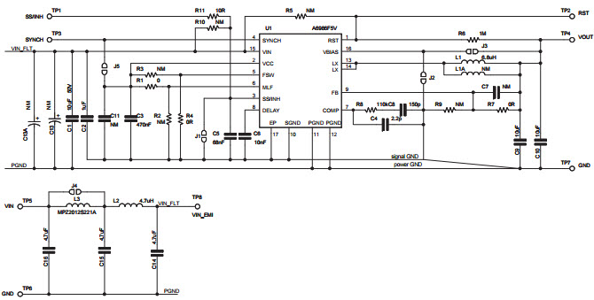
The STMicroelectronics STEVAL-ISA189V1 is an evaluation board based on the A6986F5V 38V, 1.5A Synchronous Step-Down Switching Regulator. It is designed for automotive and transportation applications, and is capable of providing a regulated output voltage from a wide input voltage range. The board features a wide range of protection features, including over-current, over-voltage, and short-circuit protection. It also features a low-noise operation, and is capable of providing a high efficiency of up to 95%. The board is also designed to be easy to use, with a simple user interface and a wide range of configuration options.
Specifications
STMicroelectronics technical specifications, attributes, parameters and parts with similar specifications to STMicroelectronics .
- TypeParameter
- Part StatusActive
- Moisture Sensitivity Level (MSL)1 (Unlimited)
- Voltage - Output5V
- Frequency - Switching500kHz
- Utilized IC / PartA6986F5V
- Supplied ContentsBoard(s)
- Evaluation KitYes
- Board TypeFully Populated
- Main PurposeDC/DC, Step Down
- Outputs and Type1, Non-Isolated
- Regulator TopologyBuck
- REACH SVHCNo SVHC
- RoHS StatusNon-RoHS Compliant
0 Similar Products Remaining
Technical Documents
Associated Products
| Part Number | Manufacturer | Description | Stock | RFQ |
|---|---|---|---|---|
| STMicroelectronics | IC LNB CTRL STEP-UP I2C 24VFQFPN | 16013 | RFQ | |
| STMicroelectronics | LNB Supply and Control IC 24-Pin QFN EP T/R | 20878 | BUY |


Product
Brand
Articles
Tools









