STMicroelectronics STEVAL-MKI105V1STMICROELECTRONICS STEVAL-MKI105V1 BOARD, ADAPTOR, LIS3DH, DIL24
Description
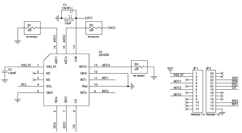
The STMicroelectronics STEVAL-MKI105V1 is an adapter board based on the LIS3DH accelerometer for a standard DIL24 socket. It is designed to provide a reliable and easy-to-use solution for communications and telecom applications. The board features a 3-axis accelerometer, a 3-axis magnetometer, and a 3-axis gyroscope, allowing for precise motion sensing and tracking. It also includes a USB interface for easy connection to a PC or other device. The board is compatible with a wide range of communication protocols, including I2C, SPI, and UART, making it suitable for a variety of applications. The board is also designed to be low power, making it ideal for battery-powered applications.
Specifications
STMicroelectronics technical specifications, attributes, parameters and parts with similar specifications to STMicroelectronics .
- TypeParameter
- MountStandard
- SeriesMEMS, nano
- PackagingBulk
- Part StatusActive
- Moisture Sensitivity Level (MSL)1 (Unlimited)
- Voltage - Supply1.7V~3.6V
- InterfaceI2C, SPI
- Utilized IC / PartLIS3DH
- Supplied ContentsBoard(s)
- Evaluation KitYes
- Sensor TypeAccelerometer, 3 Axis
- Sensitivity1mg/digit, 2mg/digit, 4mg/digit, 12mg/digit
- EmbeddedNo
- Sensing Range±2g, 4g, 8g, 16g
- RoHS StatusROHS3 Compliant
- REACH SVHCNo SVHC
- Lead FreeContains Lead
0 Similar Products Remaining
Technical Documents
Associated Products
| Part Number | Manufacturer | Description | Stock | RFQ |
|---|---|---|---|---|
| STMicroelectronics | IC REG BUCK ADJ 500MA 16HTSSOP | 1920 | RFQ |


Product
Brand
Articles
Tools














