STMicroelectronics STEVAL-MKI205V1MEMS MOTION SENSOR EVAL BOARDS
Description
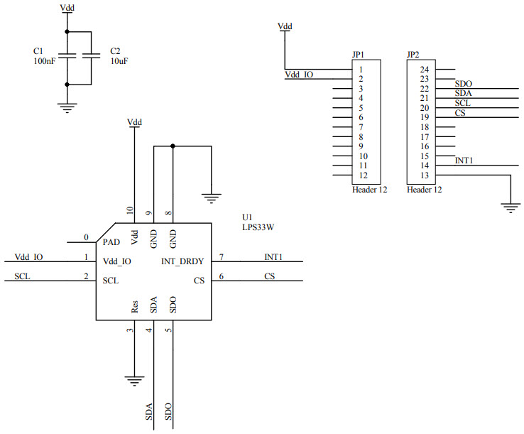
The STMicroelectronics STEVAL-MKI205V1 is a communications and telecom evaluation board designed to provide a comprehensive platform for testing and evaluating the performance of STMicroelectronics' LPS33W pressure sensor. The board features a standard DIL24 socket and an adapter board for the LPS33W sensor, allowing for easy integration into existing systems. The board also includes a USB interface for easy connection to a PC, as well as a variety of other features such as a power supply, a voltage regulator, and a temperature sensor. The board is ideal for testing and evaluating the performance of the LPS33W pressure sensor in a variety of applications, including automotive, industrial, and medical.
Specifications
STMicroelectronics technical specifications, attributes, parameters and parts with similar specifications to STMicroelectronics .
- TypeParameter
- Part StatusActive
- Moisture Sensitivity Level (MSL)1 (Unlimited)
- Voltage - Supply1.7V~3.6V
- InterfaceI2C, Serial, SPI
- Utilized IC / PartLPS33W
- Supplied ContentsBoard(s)
- Sensor TypePressure
- Sensing Range260 ~ 1260 hPa
0 Similar Products Remaining
Technical Documents


Product
Brand
Articles
Tools











