Analog Devices ADP1043A
Description
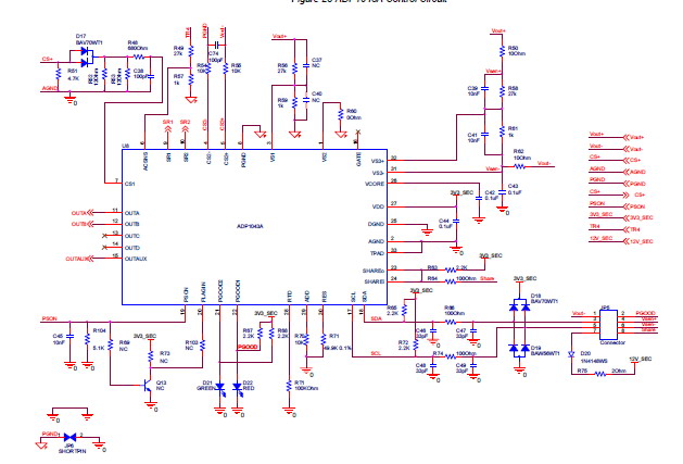
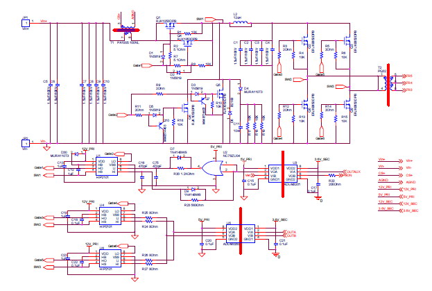
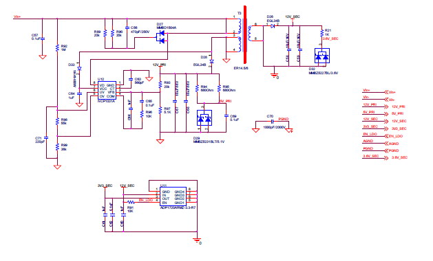
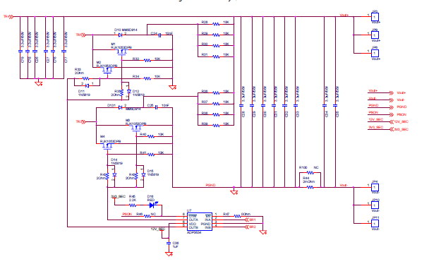
The Analog Devices ADP1043A-A is a buck and full bridge controller designed for use in communications and telecom power supplies. It is capable of outputting a 28V/14A DC voltage from a -36 to -60VDC input. It features a wide input voltage range, low quiescent current, and high efficiency. It also has a wide range of protection features, including over-voltage, over-current, and short-circuit protection. Additionally, it has a built-in communications interface for monitoring and control. The ADP1043A-A is an ideal solution for powering communications and telecom equipment.


Product
Brand
Articles
Tools















