Analog Devices DC514Aindependently set to optimize harmonic content of the switching waveforms vs efficiency. The LT1738 can reduce high frequency harmonic power by as much as 40dB
Description
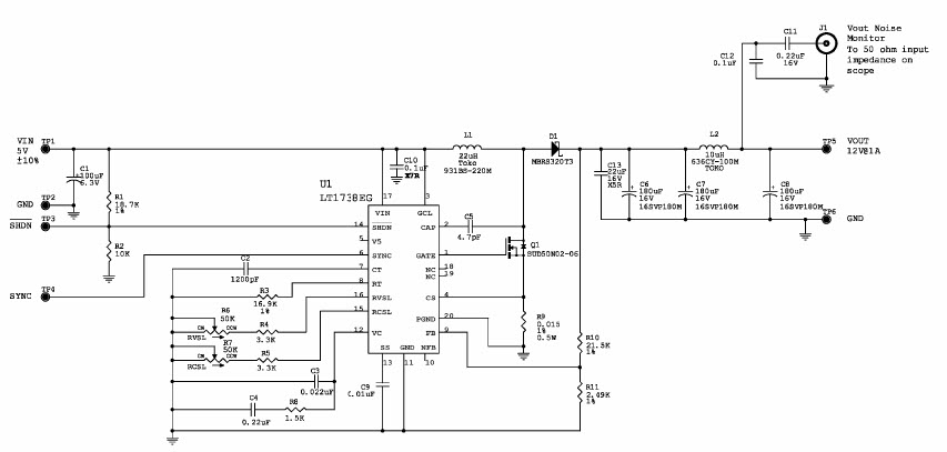
The Analog Devices DC514A-A LT1738EG Demo Board is an ultra low noise boost regulator designed for instrumentation and measurement applications. It has an input voltage of 5V + / - 5%, and an output voltage of 12V at 1A. The board is designed to provide a high level of accuracy and stability, and features a wide range of protection features, including over-voltage, over-current, and short-circuit protection. It is also designed to be highly efficient, with a maximum efficiency of up to 95%. The board is also RoHS compliant, making it suitable for use in a variety of industrial and commercial applications.


Product
Brand
Articles
Tools








