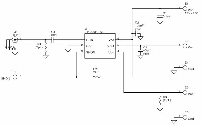
Analog Devices DC710ALTC5531ES6 / RF Power Detector, 300MHz to 7000MHz
The Analog Devices DC710A-A, DC710A Demo Board is a powerful tool for consumer electronics applications. It is equipped with the LTC5531ES6, 300MHz to 7000MHz RF Power Detector, which provides accurate and reliable measurements of RF power levels. The board also features a wide range of features, such as a built-in amplifier, adjustable gain, and adjustable offset. This makes it ideal for use in a variety of consumer electronics applications, such as cell phones, wireless routers, and other wireless devices. The board is also designed to be easy to use, with a simple user interface and intuitive controls. With its wide range of features and reliable performance, the Analog Devices DC710A-A, DC710A Demo Board is an excellent choice for consumer electronics applications.


Product
Brand
Articles
Tools









