Linear Technology/Analog Devices DC730AEVAL BOARD FOR LTC5536ES6
Description
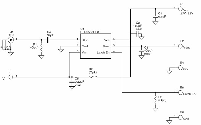
The Analog Devices DC730A-A, DC730A Demo Board is a powerful consumer electronics tool designed to help engineers and hobbyists measure and analyze RF power levels. It features the LTC5536ES6 RF Power Detector with Output Comparator, which provides accurate and reliable readings of RF power levels. The board also includes a variety of other features, such as a built-in oscilloscope, a signal generator, and a power supply. This demo board is an ideal tool for anyone looking to measure and analyze RF power levels in consumer electronics applications.
Specifications
Linear Technology/Analog Devices technical specifications, attributes, parameters and parts with similar specifications to Linear Technology/Analog Devices .
- TypeParameter
- Lifecycle StatusPRODUCTION (Last Updated: 3 weeks ago)
- Factory Lead Time8 Weeks
- Number of Pins0
- Published2004
- Part StatusActive
- Moisture Sensitivity Level (MSL)1 (Unlimited)
- TypePower Detector
- Frequency600MHz~7GHz
- Supplied ContentsBoard(s)
- Evaluation KitYes
- REACH SVHCNo SVHC
- RoHS StatusROHS3 Compliant
0 Similar Products Remaining
Technical Documents


Product
Brand
Articles
Tools













