Linear Technology/Analog Devices DC715AEVAL BOARD FOR LTC5530ES6
Description
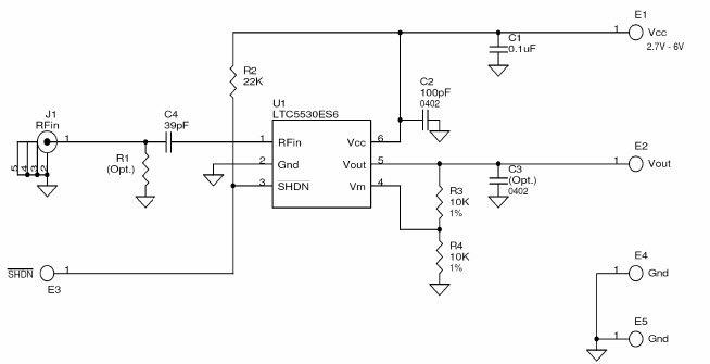
The Analog Devices DC715A-A Demo Board is a powerful tool for testing and evaluating the performance of the LTC5530ES6 RF Power Detector. This board is designed to measure the power of signals from 300MHz to 7000MHz, making it ideal for consumer electronics applications. It features a wide dynamic range of -50dBm to +20dBm, and a high accuracy of ±0.5dB. The board also includes a USB interface for easy connection to a PC, and a graphical user interface for easy setup and operation. With its robust design and reliable performance, the DC715A-A Demo Board is an excellent choice for testing and evaluating the performance of the LTC5530ES6 RF Power Detector.
Specifications
Linear Technology/Analog Devices technical specifications, attributes, parameters and parts with similar specifications to Linear Technology/Analog Devices .
- TypeParameter
- Lifecycle StatusPRODUCTION (Last Updated: 3 weeks ago)
- Factory Lead Time8 Weeks
- Number of Pins0
- Published2004
- Part StatusActive
- Moisture Sensitivity Level (MSL)1 (Unlimited)
- TypePower Detector
- Frequency300MHz~7GHz
- Base Part NumberLTC5530
- Supplied ContentsBoard(s)
- Evaluation KitYes
- REACH SVHCNo SVHC
- RoHS StatusROHS3 Compliant
0 Similar Products Remaining
Technical Documents
Associated Products
| Part Number | Manufacturer | Description | Stock | RFQ |
|---|---|---|---|---|
| Analog Devices, Inc. | 0 | RFQ |


Product
Brand
Articles
Tools














