Linear Technology/Analog Devices DC391A-BEVAL BOARD FOR LTC5505-2ES5
Description
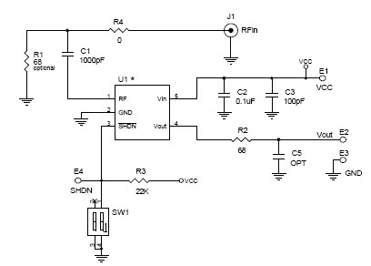
The Analog Devices DC391A-B Demo Board is a powerful tool for consumer electronics applications. It is equipped with the LTC5505-2ES5, -32dBm to 12dBm RF Power Detector (postage stamp) and is designed to provide accurate and reliable measurements of RF power levels. The board is capable of measuring power levels from -32dBm to 12dBm, making it ideal for a wide range of consumer electronics applications. The board also features a wide range of features, including a built-in LCD display, adjustable gain control, and a wide range of input and output connectors. The board is easy to use and provides accurate and reliable measurements of RF power levels.
Specifications
Linear Technology/Analog Devices technical specifications, attributes, parameters and parts with similar specifications to Linear Technology/Analog Devices .
- TypeParameter
- Factory Lead Time8 Weeks
- Published2002
- Part StatusActive
- Moisture Sensitivity Level (MSL)1 (Unlimited)
- TypePower Detector
- Frequency300MHz~3.5GHz
- Base Part NumberLTC5505
- Supplied ContentsBoard(s)
- RoHS StatusROHS3 Compliant
0 Similar Products Remaining
Technical Documents
Associated Products
| Part Number | Manufacturer | Description | Stock | RFQ |
|---|---|---|---|---|
| Microchip Technology | MICROCHIP - 24LC025-I/ST - SERIAL EEPROM, 2KBIT, 400KHZ, TSSOP-8 | 25 | RFQ |


Product
Brand
Articles
Tools














