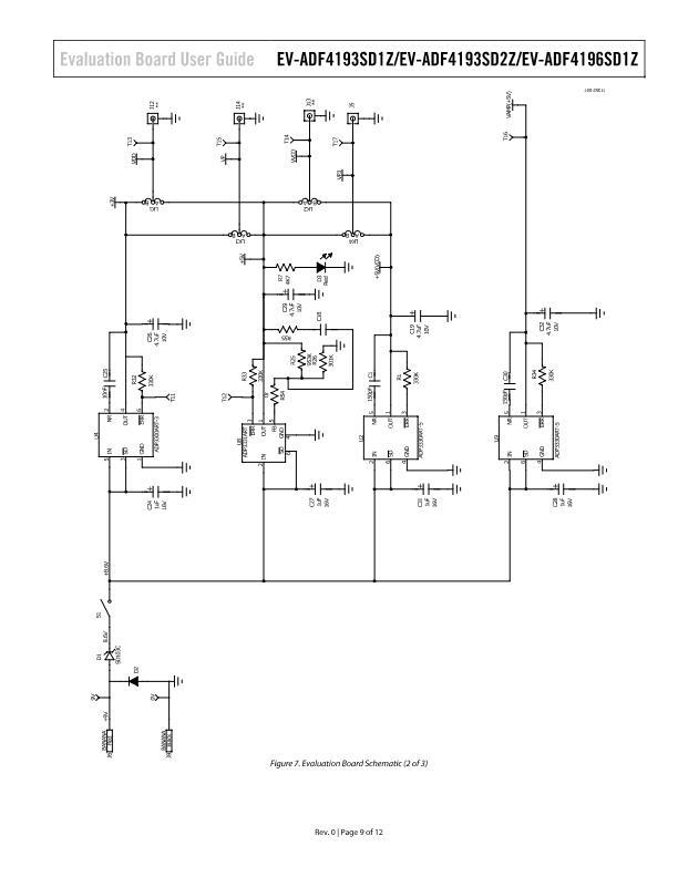
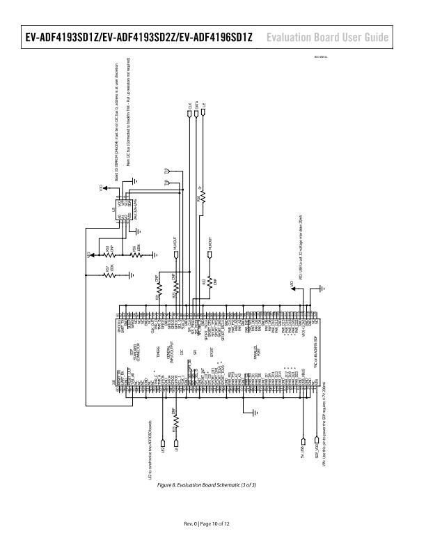
Analog Devices EV-ADF4193SD1ZLow Phase Noise, Fast Settling PLL Frequency Synthesizer
The Analog Devices EV-ADF4193SD1Z is an evaluation board designed to evaluate the performance of the ADF4193 and ADF4196 Frequency Synthesizers for Phase-Locked Loops, Instrumentation and Measurement. The board includes a low-noise voltage regulator, a low-noise reference oscillator, and a low-noise power supply. It also includes a high-performance PLL circuit, a low-noise amplifier, and a low-noise mixer. The board is designed to provide a wide range of frequency synthesis capabilities, including frequency hopping, frequency division, and frequency multiplication. It is also capable of providing a wide range of modulation formats, including AM, FM, and PM. The board is designed to be used in a variety of applications, including instrumentation, measurement, and communications.


Product
Brand
Articles
Tools









