Analog Devices Inc. AD9958/PCBZBOARD EVALUATION FOR AD9958
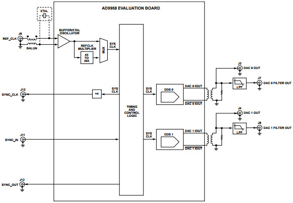
The Analog Devices AD9958-PCBZ, AD9958/PCBZ, Evaluation Board is a comprehensive evaluation board designed for evaluating the AD9958 Direct Digital Synthesizer with 10-Bit DAC. This board is ideal for instrumentation and measurement applications, providing a wide range of features and capabilities. It includes a high-performance, low-noise, 10-bit DAC, a wideband frequency synthesizer, and a low-noise, low-distortion, wideband amplifier. The board also includes a wide range of control and monitoring features, including a USB interface, a graphical user interface, and a variety of test and measurement tools. The board is designed to provide a comprehensive evaluation platform for the AD9958 Direct Digital Synthesizer with 10-Bit DAC, allowing users to quickly and easily evaluate the performance of the device.
- TypeParameter
- Lifecycle StatusPRODUCTION (Last Updated: 1 month ago)
- Factory Lead Time8 Weeks
- Number of Pins56
- PackagingBulk
- SeriesAgileRF™
- Part StatusActive
- Moisture Sensitivity Level (MSL)1 (Unlimited)
- TypeTiming
- Frequency500MHz
- Base Part NumberAD9958
- FunctionDirect Digital Synthesis (DDS)
- Operating Supply Voltage3.3V
- InterfaceUSB
- Operating Supply Current105mA
- Nominal Supply Current105mA
- Utilized IC / PartAD9958
- Supplied ContentsBoard(s), Cable(s)
- Resolution1.25 B
- Evaluation KitYes
- Primary Attributes10-Bit DAC, 32-Bit Tuning Word Width
- EmbeddedNo
- Secondary Attributes500MHz, Graphical User Interface, 2-Channel
- REACH SVHCNo SVHC
- RoHS StatusROHS3 Compliant
- Lead FreeContains Lead
| Part Number | Manufacturer | Description | Stock | RFQ |
|---|---|---|---|---|
| ON Semiconductor | IC RCVR ECL DIFFERENTL 5V 8-SOIC | 2006 | BUY | |
| ON Semiconductor | IC GATE OR 1CH 2-INP 6-MICROPAK | 0 | BUY | |
| ON Semiconductor | ON SEMICONDUCTOR - MC100EL16DG - Differential ECL Receiver, ECL Output, 4.2V to 5.7V Supply, SOIC-8 | 249 | BUY | |
| ON Semiconductor | IC RCVR ECL DIFFERENTL 5V 8TSSOP | 595 | BUY |


Product
Brand
Articles
Tools


















