Analog Devices EVAL-AD7654CB
Description
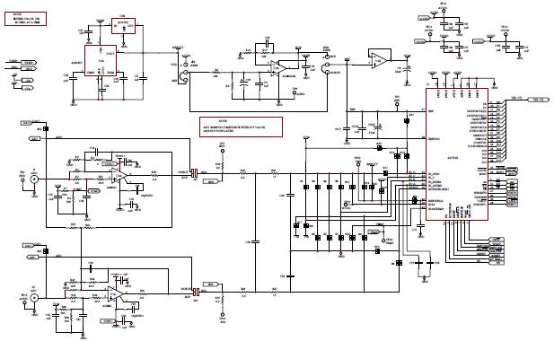
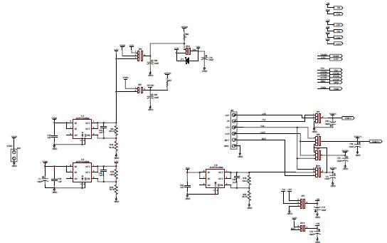
The Analog Devices EVAL-AD7654CB is an evaluation board for the AD7654, a 48-lead, 16-bit PulSAR analog to digital converter. This board is designed for medical and healthcare applications, and is capable of providing high-resolution, low-noise performance. It features a wide input range of ±10V, a sampling rate of up to 1MSPS, and a low power consumption of only 1.2mW. The board also includes a variety of features such as a built-in reference voltage, a programmable gain amplifier, and a temperature sensor. With its high accuracy and low power consumption, the EVAL-AD7654CB is an ideal solution for medical and healthcare applications.


Product
Brand
Articles
Tools













