Analog Devices EVAL-AD7663CB
Description
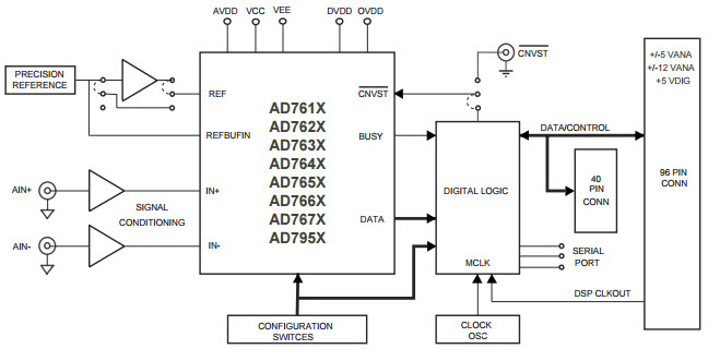
The Analog Devices EVAL-AD7663CB is an evaluation board for the AD7663, a 16-bit PulSAR analog to digital converter. This board is designed for medical and healthcare applications and features a 48-lead package. It is capable of sampling rates up to 1.2 MSPS and has a wide input range of ±2.5V. The board also includes a low-noise, low-power, low-offset, low-drift amplifier for signal conditioning. It is designed to be used with the Analog Devices VisualDSP++ software, which provides a graphical user interface for configuring and testing the board. The EVAL-AD7663CB is an ideal solution for medical and healthcare applications that require high-precision analog to digital conversion.


Product
Brand
Articles
Tools















