Analog Devices Inc. AD8314-EVALBOARD EVAL FOR AD8314
Description
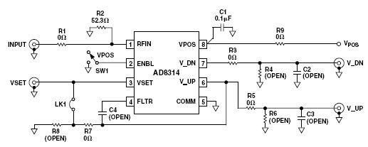
The Analog Devices AD8314-EVAL is an evaluation board for the AD8314 RF detector/controller. This board is designed for use in consumer electronics applications and is capable of detecting and controlling signals from 100MHz to 2.7GHz. It offers a dynamic range of 45dB and is suitable for use in a variety of applications. The board includes a variety of features such as a low-noise amplifier, a low-noise voltage regulator, and a temperature sensor. It also includes a USB interface for easy connection to a PC. The AD8314-EVAL is an ideal solution for those looking to quickly and easily evaluate the performance of the AD8314 RF detector/controller.
Specifications
Analog Devices Inc. technical specifications, attributes, parameters and parts with similar specifications to Analog Devices Inc. .
- TypeParameter
- Lifecycle StatusLAST TIME BUY (Last Updated: 1 month ago)
- Package / Case100
- Number of Pins0
- Part StatusObsolete
- Moisture Sensitivity Level (MSL)1 (Unlimited)
- TypeRF Log Detector/Controller
- Base Part NumberAD8314
- Operating Supply Current4.5mA
- Nominal Supply Current4.5mA
- Response Time70 ns
- Supplied ContentsBoard(s)
- Evaluation KitYes
- RoHS StatusNon-RoHS Compliant
- Lead FreeContains Lead
0 Similar Products Remaining
Technical Documents
Associated Products
| Part Number | Manufacturer | Description | Stock | RFQ |
|---|---|---|---|---|
| Analog Devices Inc. | IC OPAMP CFA 1.35GHZ 8LFCSP | 500 | RFQ | |
| Analog Devices Inc. | ANALOG DEVICES AD8000YRDZOperational Amplifier, Single, 1.5 MHz, 1 Amplifier, 4100 V/s, 4.5V to 12V, SOIC, 8 Pins | 3 | RFQ | |
| Analog Devices Inc. | OP Amp Single Current Fdbk ±6V/12V 8-Pin SOIC N EP T/R | 3000 | RFQ | |
| Analog Devices Inc. | IC OPAMP CFA 1 CIRCUIT 8LFCSP | 500 | RFQ |


Product
Brand
Articles
Tools













