Analog Devices Inc. EVAL-CN0150A-SDPZANALOG DEVICES EVAL-CN0150A-SDPZAD8318, AD7887, RF POWER, EVAL BOARD
Description
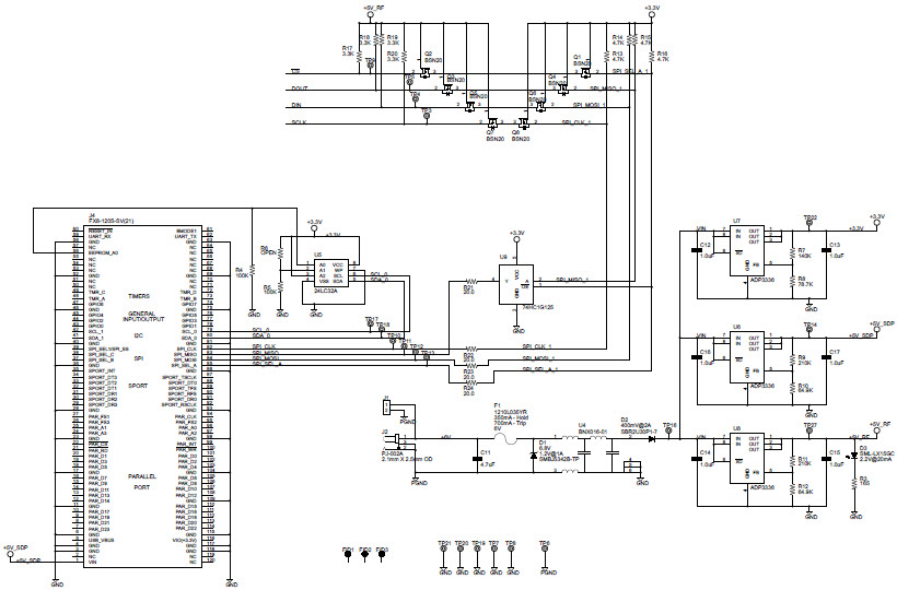
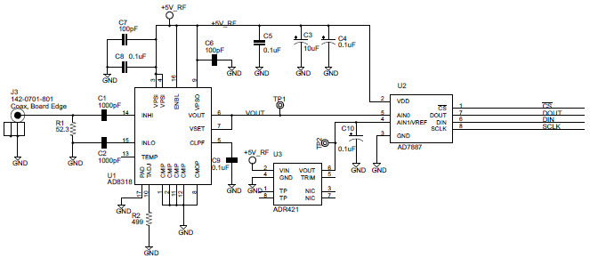
The Analog Devices EVAL-CN0150A-SDPZ is a software calibrated, 70 dB RF power measurement system based on the AD8318 Logarithmic Detector Evaluation Board. This evaluation board is designed for use in communications and telecom applications, and is capable of measuring RF power from 1 MHz to 8 GHz. The board features a high dynamic range of 70 dB, and is calibrated using software for accurate and repeatable measurements. The board also includes a USB interface for easy connection to a PC, and is compatible with a variety of software packages for data analysis and visualization. The EVAL-CN0150A-SDPZ is an ideal solution for RF power measurement in a variety of applications.
Specifications
Analog Devices Inc. technical specifications, attributes, parameters and parts with similar specifications to Analog Devices Inc. .
- TypeParameter
- Lifecycle StatusPRODUCTION (Last Updated: 6 days ago)
- Factory Lead Time8 Weeks
- Number of Pins0
- Part StatusActive
- Moisture Sensitivity Level (MSL)1 (Unlimited)
- TypePower Detector
- Frequency1MHz~8GHz
- Operating Supply Voltage6V
- Supplied ContentsBoard(s)
- Evaluation KitYes
- REACH SVHCNo SVHC
- RoHS StatusROHS3 Compliant
- Lead FreeContains Lead
0 Similar Products Remaining
Technical Documents
Associated Products
| Part Number | Manufacturer | Description | Stock | RFQ |
|---|---|---|---|---|
| Analog Devices Inc. | IC ADC 12BIT 2CH SRL 8-MSOP | 5 | RFQ | |
| Analog Devices Inc. | IC ADC 12BIT 2CHAN SRL 8SOIC | 16 | BUY | |
| Analog Devices Inc. | IC ADC 12BIT 2CHAN SRL 8SOIC | 47 | BUY | |
| Analog Devices Inc. | IC ADC 12BIT 2CH SRL 8-MSOP | 17 | BUY | |
| Analog Devices Inc. | IC VREF SERIES 0.04% 8SOIC | 138 | RFQ | |
| Analog Devices Inc. | V-Ref Precision 2.5V 10mA 8-Pin SOIC N T/R | 7 | RFQ | |
| Analog Devices Inc. | V-Ref Precision 2.5V 10mA 8-Pin SOIC N T/R | 8 | RFQ | |
| Analog Devices Inc. | IC ADC 12BIT 2CH SRL 8MSOP | 2000 | RFQ | |
| Analog Devices Inc. | IC ADC 12BIT 2CHAN SRL 8SOIC | 12 | BUY |


Product
Brand
Articles
Tools

















