Analog Devices Inc. AD8336-EVALZBOARD EVALUATION FOR AD8336
Description
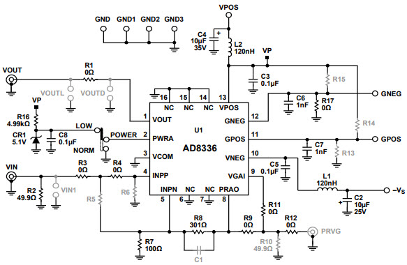
The Analog Devices AD8336-EVALZ Evaluation Board is a versatile platform for evaluating the performance of the AD8336 SP Amplifier, a power management IC. This board features a wide range of features, including a low-noise, low-power amplifier, a wide input voltage range, and a wide output voltage range. It also includes a wide range of protection features, such as over-voltage, over-current, and short-circuit protection. The board also includes a variety of test points and connectors for easy evaluation and testing. The AD8336-EVALZ Evaluation Board is an ideal platform for evaluating the performance of the AD8336 SP Amplifier.
Specifications
Analog Devices Inc. technical specifications, attributes, parameters and parts with similar specifications to Analog Devices Inc. .
- TypeParameter
- Lifecycle StatusPRODUCTION (Last Updated: 1 month ago)
- Factory Lead Time8 Weeks
- Number of Pins0
- SeriesX-AMP®
- Part StatusActive
- Moisture Sensitivity Level (MSL)1 (Unlimited)
- Max Operating Temperature125°C
- Min Operating Temperature-55°C
- Base Part NumberAD8336
- Output TypeSingle-Ended
- Operating Supply Voltage12V
- Number of Channels1
- Operating Supply Current25mA
- Nominal Supply Current25mA
- Slew Rate550V/μs
- Amplifier TypeVariable Gain
- Voltage - Supply, Single/Dual (±)±3V~12V
- Output Current per Channel20mA
- Utilized IC / PartAD8336
- Supplied ContentsBoard(s)
- Evaluation KitYes
- -3db Bandwidth115MHz
- Board TypeFully Populated
- Channels per IC1 - Single
- Current - Supply (Main IC)28mA
- REACH SVHCNo SVHC
- RoHS StatusROHS3 Compliant
- Lead FreeContains Lead
0 Similar Products Remaining
Technical Documents
Associated Products
| Part Number | Manufacturer | Description | Stock | RFQ |
|---|---|---|---|---|
| Analog Devices Inc. | ANALOG DEVICES - AD8331ARQZ - Programmable/Variable Amplifier, 1 Channels, 2 Amplifier, 120 MHz, -40 °C, 85 °C, 4.5V to 5.5V | 6 | RFQ | |
| Analog Devices Inc. | SP Amp Variable Gain Amp Single 5.5V 20-Pin QSOP T/R | 20 | RFQ | |
| Analog Devices Inc. | SP Amp Variable Gain Amp Single 5.5V 20-Pin QSOP T/R | 2500 | BUY |


Product
Brand
Articles
Tools












