Maxim Integrated MAX44280EVKIT#1.8V 50MHZ LOW-OFFSET LOW-POWER RAIL-TO-RAIL I/O OP AMP
Description
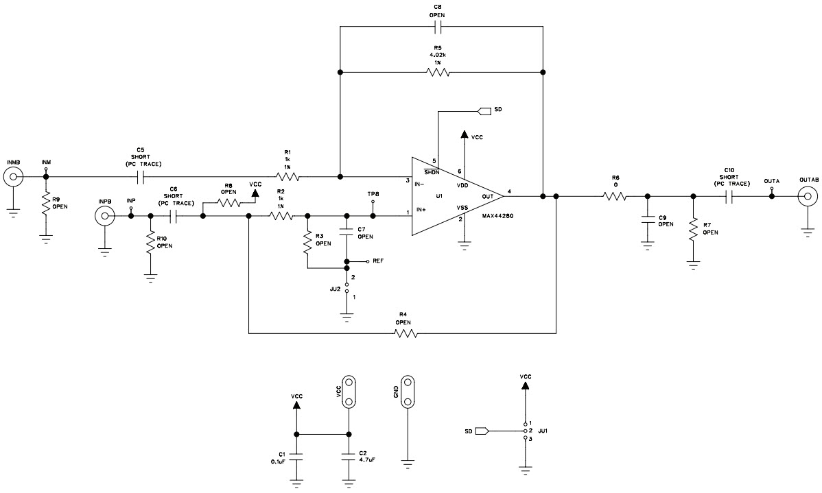
The MAX44280EVKIT-EVKIT# is an evaluation kit for the MAX44280 1.8V, 50MHz, Low-Offset, Low-Power, Rail-to-Rail I/O Op Amp, Power Management Solution. This kit includes a MAX44280 evaluation board, a MAX44280 evaluation board user guide, and a MAX44280 data sheet. The MAX44280 is a low-power, low-offset, rail-to-rail I/O op amp with a wide supply voltage range of 1.8V to 5.5V. It features a low quiescent current of only 1.2mA and a low offset voltage of only 0.5mV. The MAX44280 is ideal for applications such as battery-powered systems, portable medical devices, and automotive systems. The MAX44280EVKIT-EVKIT# is a great tool for evaluating the performance of the MAX44280 in a variety of applications.
Specifications
Maxim Integrated technical specifications, attributes, parameters and parts with similar specifications to Maxim Integrated .
- TypeParameter
- PackagingBox
- Part StatusActive
- Moisture Sensitivity Level (MSL)1 (Unlimited)
- Output TypeSingle-Ended, Rail-to-Rail
- Slew Rate30V/μs
- Amplifier TypeGeneral Purpose
- Voltage - Supply, Single/Dual (±)1.8V~5.5V
- Utilized IC / PartMAX44280
- Supplied ContentsBoard(s)
- Current - Output / Channel85mA
- Board TypeFully Populated
- Channels per IC1 - Single
- Current - Supply (Main IC)750μA
- RoHS StatusNon-RoHS Compliant
0 Similar Products Remaining
Associated Products
| Part Number | Manufacturer | Description | Stock | RFQ |
|---|---|---|---|---|
| ECS Inc. | CRYSTAL 6.0000MHZ 32PF SMD | 251 | BUY |


Product
Brand
Articles
Tools









