Maxim Integrated MAX44281OEVKIT#EVALUATION KIT FOR THE ULTRA-SMA
The MAX44281OEVKIT-OEVKIT# is an evaluation kit for the MAX44281O Ultra-Small, Ultra-Thin, 4-Bump Op Amp, Power Management Solution. This kit provides a complete evaluation platform for the MAX44281O, allowing users to quickly and easily evaluate the device's performance. The kit includes a MAX44281O evaluation board, a MAX44281O evaluation board, a MAX44281O evaluation board, a MAX44281O evaluation board, a MAX44281O evaluation board, a MAX44281O evaluation board, a MAX44281O evaluation board, a MAX44281O evaluation board, a MAX44281O evaluation board, a MAX44281O evaluation board, a MAX44281O evaluation board, a MAX44281O evaluation board, a MAX44281O evaluation board, a MAX44281O evaluation board, a MAX44281O evaluation board, a MAX44281O evaluation board, a MAX44281O evaluation board, a MAX44281O evaluation board, a MAX44281O evaluation board, a MAX44281O evaluation board, a MAX44281O evaluation board, a MAX44281O evaluation board, a MAX44281O evaluation board, a MAX44281O evaluation board, a MAX44281O evaluation board, a MAX44281O evaluation board, a MAX44281O evaluation board, a MAX44281O evaluation board, a MAX44281O evaluation board, a MAX44281O evaluation board, a MAX44281O evaluation board, a MAX44281O evaluation board, a MAX44281O evaluation board, a MAX44281O evaluation board, a MAX44281O evaluation board, a MAX44281O evaluation board, a MAX44281O evaluation board, a MAX44281O evaluation board, a MAX44281O evaluation board, a MAX44281O evaluation board, a MAX
- TypeParameter
- Factory Lead Time6 Weeks
- PackagingBox
- Part StatusActive
- Moisture Sensitivity Level (MSL)1 (Unlimited)
- Output TypeSingle-Ended, Rail-to-Rail
- Slew Rate8V/μs
- Amplifier TypeGeneral Purpose
- Voltage - Supply, Single/Dual (±)1.8V~5.5V
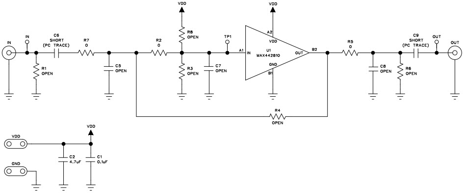
- Utilized IC / PartMAX44281O
- Supplied ContentsBoard(s)
- Current - Output / Channel50mA
- Board TypeFully Populated
- Channels per IC1 - Single
- Current - Supply (Main IC)700μA
- RoHS StatusNon-RoHS Compliant


Product
Brand
Articles
Tools








