Analog Devices Inc. AD9154-FMC-EBZData Conversion IC Development Tools AD9154 Eval Board w/ FMC
Description
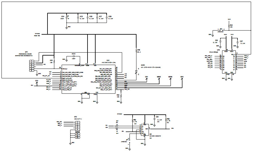
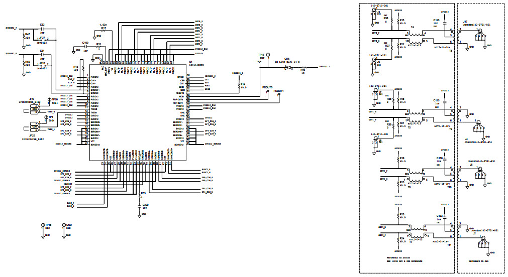
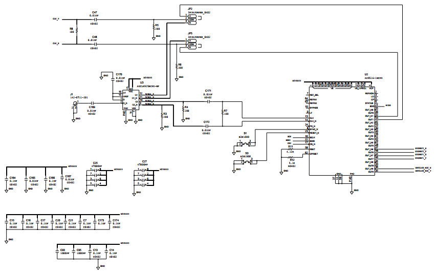
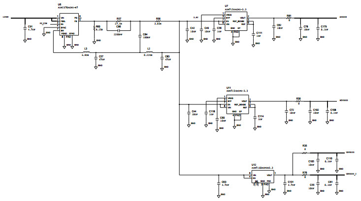
The Analog Devices AD9154-FMC-EBZ is a FMC Evaluation Board designed for evaluating the AD9154 Quad, 16-Bit, 2.4-GSPS, TxDAC+ Digital-to-Analog Converter. This board is ideal for instrumentation and measurement applications, providing a comprehensive platform for evaluating the performance of the AD9154. It features a wide range of I/O connectors, including SMA, BNC, and FMC, as well as a variety of control and monitoring options. The board also includes a USB interface for easy connection to a PC, allowing users to quickly and easily configure and control the AD9154. The AD9154-FMC-EBZ is an ideal solution for evaluating the performance of the AD9154 in a variety of instrumentation and measurement applications.
Specifications
Analog Devices Inc. technical specifications, attributes, parameters and parts with similar specifications to Analog Devices Inc. .
- TypeParameter
- Lifecycle StatusPRODUCTION (Last Updated: 1 week ago)
- Factory Lead Time8 Weeks
- MountCable
- Number of Pins0
- PackagingBox
- SeriesTxDAC+®
- Part StatusActive
- Moisture Sensitivity Level (MSL)1 (Unlimited)
- Max Operating Temperature85°C
- Min Operating Temperature-40°C
- Base Part NumberAD9154
- InterfaceSPI, Serial
- Number of Bits16
- Utilized IC / PartAD9154
- Supplied ContentsBoard(s)
- Data InterfaceSerial JESD204B, SPI™
- Evaluation KitYes
- Settling Time20ns
- Sampling Rate (Per Second)2.4G
- Number of DAC Channels4
- DAC TypeCurrent
- FeaturesI2C
- REACH SVHCNo SVHC
- RoHS StatusROHS3 Compliant
- Lead FreeContains Lead
0 Similar Products Remaining
Technical Documents
Associated Products
| Part Number | Manufacturer | Description | Stock | RFQ |
|---|---|---|---|---|
| Analog Devices Inc. | ANALOG DEVICES ADP2370ACPZ-R7DC-DC Switching Buck (Step Down) Regulator, Adjustable, 3.2V-15Vin, 800mV-14Vout, 800mAout, LFCSP-8 | 0 | RFQ | |
| Analog Devices Inc. | IC REG BUCK 1.8V 2A SYNC 10LFCSP | 0 | RFQ | |
| Analog Devices Inc. | IC REG BUCK 3.3V 2A SYNC 10LFCSP | 0 | RFQ | |
| Analog Devices Inc. | IC CLK BUFFER 1:2 7.5GHZ 16LFCSP | 0 | RFQ | |
| STMicroelectronics | IC EEPROM 2KBIT 400KHZ 8SO | 580000 | RFQ | |
| Analog Devices Inc. | Clock Generator 64-Pin LFCSP EP Tray | 0 | RFQ | |
| Analog Devices Inc. | IC REG LINEAR 3.3V 600MA 8LFCSP | 7 | RFQ | |
| Analog Devices Inc. | IC REG BUCK ADJ 2A SYNC 10LFCSP | 1500 | RFQ | |
| Analog Devices Inc. | IC CLOCK GEN 2.5GHZ VCO 64-LFCSP | 0 | RFQ | |
| Analog Devices Inc. | Conv DC-DC Single Step Down 2.3V to 5.5V 10-Pin LFCSP EP T/R | 0 | RFQ | |
| Analog Devices Inc. | LDO Regulator Pos 3.3V 0.2A 6-Pin LFCSP UD T/R | 0 | RFQ |
Load more


Product
Brand
Articles
Tools





























